Ⅰ. UML 다이어그램이란?
UML(Unified Modeling Language)은 Unified Modeling Language의 약자로 소프트웨어 시스템을 설명하는 데 사용되는 시각적 도구입니다. UML은 소프트웨어 시스템의 구조, 동작 및 상호 작용을 설명하고 시각화하기 위한 풍부한 그래픽 기호 및 사양 세트를 제공합니다. UML을 사용하면 소프트웨어 개발자는 시스템의 디자인과 기능을 더 잘 이해하고 전달할 수 있으며, 개발 위험을 줄이고 개발 효율성을 높일 수 있습니다.
Ⅱ. UML 다이어그램의 주요 분류
UML 다이어그램은 크게 세 가지 범주로 나누어지며 총 14가지 유형이 있습니다.
구조 그래픽(정적 다이어그램): 클래스 다이어그램, 개체 다이어그램, 구성 요소 다이어그램, 복합 구조 다이어그램, 배포 다이어그램, 패키지 다이어그램 및 섹션 다이어그램을 포함하여 시스템 또는 프로세스의 구조를 주로 분석하고 설명합니다.
동작 그래픽(동적 다이어그램): 활동 다이어그램, 사용 사례 다이어그램 및 상태 다이어그램을 포함하여 시스템, 참가자 및 구성 요소의 동작을 주로 설명합니다.
대화형 그래픽: 통신 다이어그램, 상호 작용 개요 다이어그램, 타이밍 다이어그램, 시퀀스 다이어그램
다음으로는 ProcessOn 그리기 도구를 활용하여 각 그래프의 개념과 활용법을 알려드리겠습니다.
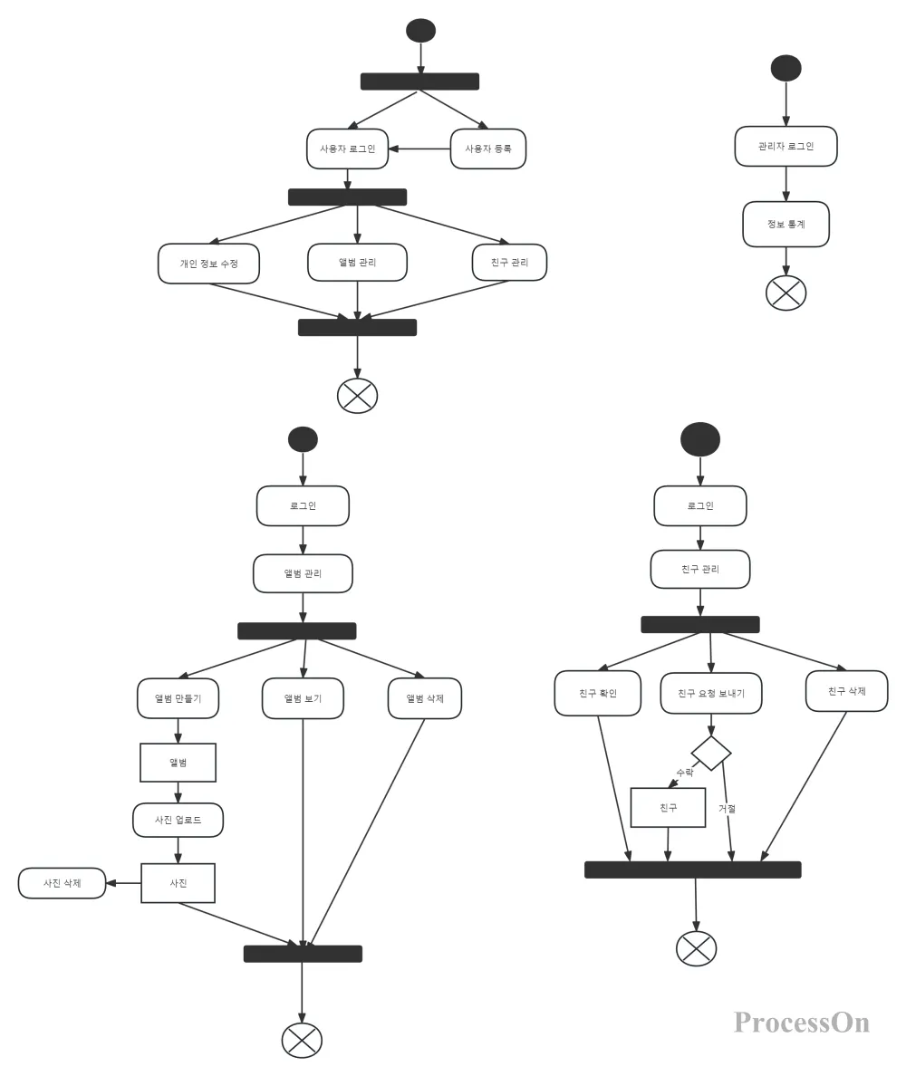
1. 활동 다이어그램
주로 시스템, 하위 시스템 또는 비즈니스 프로세스의 일련의 활동과 이러한 활동 간의 제어 흐름을 설명하는 데 사용됩니다. 활동 다이어그램은 결정 지점(예: 분기 및 병합), 병렬로 실행되는 활동 및 가능한 프로세스 루프를 포함하여 활동 간 흐름을 보여줍니다. 이는 특히 비즈니스 프로세스 모델링, 워크플로 모델링 및 시스템 동적 동작 모델링에서 시스템의 워크플로를 이해하고 설계하는 데 유용합니다.
활동 다이어그램의 주요 구성 요소
1. 활동(Actions): 시스템이나 비즈니스 프로세스의 운영 단계나 작업을 나타냅니다. 활동은 제어 흐름을 통해 연결됩니다.
2. 제어 흐름: 화살표는 한 활동에서 다른 활동으로의 흐름을 나타냅니다. 제어 흐름은 단방향이거나 조건부 분기일 수 있으며 루프 또는 동시성을 나타낼 수도 있습니다.
3. 결정 포인트: 분기(Fork) 및 병합(Join)을 포함합니다. 분기는 병렬 활동의 시작을 나타내는 데 사용되고 병합은 병렬 활동의 끝을 나타내는 데 사용됩니다.
4. Swimlanes: 활동 다이어그램을 서로 다른 논리적 영역으로 나누고, 각 영역은 서로 다른 참여자(예: 사용자, 시스템 또는 하위 시스템)를 나타내며, 이는 프로세스에서 서로 다른 엔터티의 역할과 책임을 이해하는 데 도움이 됩니다.
5. 시작점과 끝점: 각각 활동 다이어그램의 시작점과 끝점을 나타냅니다.
6. 객체 흐름: 활동 다이어그램은 주로 프로세스 제어에 중점을 두지만 특히 객체 간에 데이터를 전달할 때 객체나 데이터의 흐름을 나타낼 수도 있습니다.

2. 사용 사례 다이어그램
소프트웨어 엔지니어링에서 시스템의 외부 사용자(참가자)와 시스템 내부 기능(사용 사례) 간의 상호 작용을 표시하는 데 사용되는 그래픽 도구입니다. UML(Unified Modeling Language)의 요구사항 분석 단계에서 사용되는 중요한 다이어그램으로, 개발자와 사용자가 시스템의 기능적 요구사항을 이해할 수 있도록 설계되었습니다.
사용 사례 다이어그램의 기본 구성요소:
1. 배우:
행위자는 시스템과 상호 작용하는 외부 엔터티이며 사람, 조직, 외부 시스템 또는 하드웨어 장치일 수 있습니다.
사용 사례 다이어그램에서 액터는 일반적으로 "작은 사람" 아이콘으로 표시됩니다.
2. 사용 사례:
유스 케이스는 시스템의 기능 단위를 나타내며 시스템이 행위자의 요청에 응답하는 방법을 설명합니다.
이는 시스템의 동작, 즉 특정 조건에서 특정 행위자의 요청에 대한 반응을 정의합니다.
유스 케이스 다이어그램에서 유스 케이스는 일반적으로 내부에 유스 케이스 이름이 적힌 타원으로 표시됩니다.
3. 협회:
연관성은 행위자와 사용 사례 간의 관계, 즉 어떤 행위자가 어떤 사용 사례를 트리거할 수 있는지를 나타냅니다.
연결은 일반적으로 한쪽 끝이 액터에 연결되고 다른 쪽 끝은 유스 케이스에 연결된 실선으로 표시됩니다.
4. 포함:
포함 관계는 하나의 사용 사례(사용 사례 포함)의 기능이 다른 사용 사례(기본 사용 사례)에 포함되거나 사용되는 것을 의미합니다.
사용 사례 다이어그램에서 포함 관계는 기본 사용 사례를 가리키는 "<<include>>" 레이블과 함께 점선 화살표로 표시됩니다.
5. 확장:
확장 관계는 특정 조건에서 하나의 사용 사례(확장 사용 사례)를 다른 사용 사례(기본 사용 사례)에 삽입하여 추가 동작을 추가할 수 있음을 의미합니다.
사용 사례 다이어그램에서 확장 관계는 "<<extend>>" 레이블이 있는 점선 화살표와 원(확장 지점을 나타냄)으로 표시됩니다. 화살표는 기본 사용 사례를 가리키고 원은 확장 지점에 연결됩니다. 기본 사용 사례의 포인트입니다.

3. 대화형 개요 다이어그램
주로 서로 다른 상호 작용 다이어그램(예: 시퀀스 다이어그램, 통신 다이어그램 등)을 함께 연결하여 상호 작용 프로세스 중 제어 흐름에 대한 전반적인 개요를 제공하는 데 사용됩니다. 다음은 대화형 개요 다이어그램에 대한 자세한 설명입니다.
정의 및 특성
정의: 상호 작용 개요 다이어그램은 상호 작용 다이어그램과 활동 다이어그램을 혼합한 것으로, 활동이 다음을 나타내는 활동을 사용하는 것으로 이해될 수도 있습니다. 제어 흐름을 분해한 시퀀스 다이어그램.
특징: 상호작용 개요 다이어그램에는 새로운 모델링 요소가 도입되지 않습니다. 주요 요소는 활동 다이어그램과 시퀀스 다이어그램에서 나옵니다. 상호 작용 다이어그램 간의 이벤트 또는 메시지 흐름을 포함하여 상호 작용 중 제어 흐름에 대한 전체적인 개요에 중점을 둡니다.

대화형 개요 다이어그램
4. 타이밍 다이어그램
UML(Unified Modeling Language) 상호작용 다이어그램입니다. 개체 간에 전송되는 메시지의 시간적 순서를 설명하여 여러 개체 간의 동적 협업을 보여줍니다. 다음은 타이밍 다이어그램에 대한 자세한 설명입니다.
정의 및 특성
정의: 시퀀스 다이어그램은 개체 간의 상호 작용 순서를 표시하는 데 사용됩니다. 개체 간의 메시지 전송을 시간순으로 배열하여 개체 간의 협업 관계를 명확하게 표현합니다.
특징: 시퀀스 다이어그램은 시간순이며 객체 간 상호 작용의 시퀀스 및 타이밍 관계를 직관적으로 표시할 수 있습니다. 동시에 동시 프로세스를 나타내고 다양한 라이프라인을 통해 다양한 객체의 실행 프로세스를 구별할 수도 있습니다.
타이밍 다이어그램은 주로 다음 요소로 구성됩니다.
객체: 시퀀스 다이어그램의 엔터티를 나타내며 시스템 역할, 하위 시스템 또는 기타 객체일 수 있습니다. 객체는 생명선을 통해 시퀀스 다이어그램으로 자신의 존재 시간을 나타냅니다.
생명선: 시퀀스 다이어그램에서 각 객체의 하단 중앙에 있는 수직 점선은 일정 기간 동안 객체의 존재를 나타냅니다. 수명선의 좁은 직사각형은 개체의 활동 기간, 즉 개체가 작업을 수행하는 기간을 나타냅니다.
메시지: 개체 간 상호 작용을 나타내는 데 사용되는 개체 간에 전달되는 정보입니다. 메시지는 매개변수와 조건식을 사용하여 전달되는 데이터와 상호작용 조건을 나타낼 수 있습니다.
제어 포커스(활성화): 객체가 작업을 수행하는 기간으로, 시퀀스 다이어그램의 수명선에 좁은 직사각형으로 표시됩니다. 제어 초점이란 객체가 특정 시점에 작업을 수행하기 시작하여 일정 시간 동안 계속되는 것을 의미합니다.

5.상태도
이벤트 반응을 기반으로 엔터티(객체, 구성 요소, 하위 시스템 등)의 동적 동작을 설명하는 데 사용되는 UML(Unified Modeling Language)의 중요한 다이어그램입니다. 이는 엔터티가 현재 상태에 따라 다양한 이벤트에 반응하는 방식과 이러한 이벤트가 상태 간 전환으로 이어지는 방식을 보여줍니다. UML 상태 다이어그램은 개발자가 시스템의 동적 동작을 이해하고 설계하는 데 도움이 되도록 소프트웨어 개발 프로세스의 분석, 설계 및 구현 단계에서 널리 사용됩니다.
6. 시퀀스 다이어그램
시퀀스 다이어그램 또는 시퀀스 다이어그램으로도 알려져 있으며 시스템 내 개체 간의 동적 협업과 메시지 전달의 시간적 순서를 설명하는 데 주로 사용되는 UML(Unified Modeling Language) 상호 작용 다이어그램입니다. 시퀀스 다이어그램에 대한 자세한 소개는 다음과 같습니다.
정의 및 특성
정의: 시퀀스 다이어그램은 객체 간의 상호 작용을 시간순으로 설명하는 다이어그램입니다. 개체 간에 메시지가 전송되는 순서와 이러한 메시지가 개체 상태에 미치는 영향을 보여줍니다.
특징:
연대순: 시퀀스 다이어그램은 수평 타임라인과 수직 개체 수명선을 통해 표시되는 개체 간 상호 작용의 시간적 순서를 강조합니다.
동적 협업: 특정 작업이나 기능을 완료하기 위해 메시지 전달을 통해 객체가 어떻게 협업하는지 보여줍니다.
시각적 표현: 시퀀스 다이어그램은 객체 간의 상호 작용 프로세스를 그래픽으로 표시하여 시스템 동작을 보다 직관적이고 이해하기 쉽게 만듭니다.

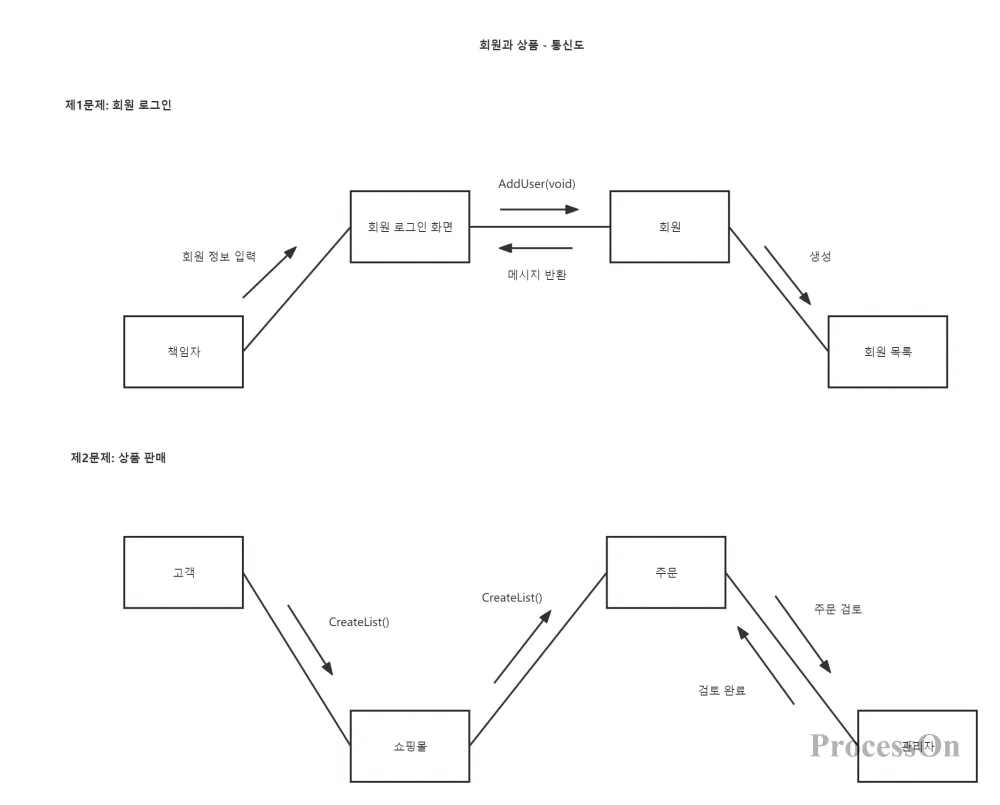
7. 통신 UML 다이어그램
UML 1에서 협업 다이어그램이라고 불리는 이는 UML(Unified Modeling Language)의 상호 작용 다이어그램으로, 협업 프로세스 중에 개체 그룹이 서로 통신하는 방법을 설명하는 데 사용됩니다. 다음은 통신 UML 다이어그램에 대한 자세한 설명입니다.
정의 및 특성
정의: 커뮤니케이션 다이어그램은 공통의 목표를 달성하기 위해 함께 작업하는 과정에서 여러 개체가 서로 통신하는 방식을 보여줍니다. 상호 작용에 참여하는 개체는 개체 간의 링크와 전송된 메시지를 통해 표시됩니다.
특징:
상호 작용에서 개체가 수행하는 역할과 개체 간의 관계를 강조합니다.
시간적 순서보다는 사물의 공간적 구성을 보여주는 데 중점을 둡니다.
객체 간의 상호작용 정보는 체인과 메시지를 통해 연결되어 전달됩니다.

8. 클래스 다이어그램
이는 주로 시스템의 클래스 컬렉션, 클래스의 내부 구조(예: 속성 및 메서드), 클래스 간의 관계를 설명하는 데 사용됩니다. 클래스 다이어그램은 객체 지향 모델링의 주요 구성 요소이며 소프트웨어 엔지니어링의 시스템 분석 및 설계 단계에서 널리 사용됩니다. 클래스 다이어그램에 대한 자세한 설명은 다음과 같습니다.
정의 및 특성
정의: 클래스 다이어그램은 클래스, 인터페이스 및 이들 간의 관계를 포함하여 시스템의 클래스를 나타내는 데 사용되는 정적 구조입니다.
특징:
클래스의 정적 구조를 강조하고 임시 정보를 표시하지 않습니다.
클래스의 속성(필드), 메서드(작업) 및 클래스 간의 관계(예: 연관, 집계, 조합, 상속 등)를 설명합니다.
이는 시스템 코딩 및 테스트를 위한 중요한 모델 기반입니다.

9. 객체 다이어그램
이는 주로 특정 순간에 시스템의 특정 상황, 특히 개체와 그 상호 관계를 설명하는 데 사용됩니다. 객체 그래프에 대한 자세한 설명은 다음과 같습니다.
정의 및 특성
정의: 객체 다이어그램은 시스템의 정적 프로세스를 반영하여 특정 순간의 객체와 객체 간의 관계를 보여줍니다. 이는 클래스의 여러 객체 인스턴스와 이러한 인스턴스 간의 관계, 조합 등을 보여주는 클래스 다이어그램의 예입니다.
특징:
프로세스나 동작보다는 특정 순간의 시스템 상태를 강조합니다.
클래스 다이어그램과 동일한 기호 및 관계를 사용하지만 클래스의 구체적인 인스턴스를 표시합니다.
객체의 수명 주기로 인해 객체 그래프는 시스템에서 특정 기간 동안만 존재할 수 있습니다.

10.구성요소 다이어그램
구성 요소 다이어그램이라고도 하는 구성 요소 다이어그램은 시스템 구성 요소와 그 관계에 대한 물리적 보기를 표시하는 데 사용됩니다. 구성 요소, 인터페이스, 구성 요소 간의 종속성, 구현 관계 등을 포함하여 시스템 구성 요소의 정적 구조를 설명합니다.

11. 조합구조도
시스템의 특정 부분(즉, "결합된 구조")의 내부 구조 및 시스템의 다른 부분과의 상호 작용 지점을 설명하는 데 사용됩니다. 다음은 결합된 구조 다이어그램에 대한 자세한 설명입니다.
정의 및 특성
정의: 조합 구조 다이어그램은 작은 객체들의 그룹으로 구성된 객체의 내부 구조를 나타내는 UML 구조 다이어그램입니다. 이는 객체 내의 구성 객체와 그 상호 관계에 중점을 둡니다.
특징:
잠금 범위는 전체 시스템이나 비즈니스 시스템의 시스템 내부가 아닌 객체 내부입니다.
이는 일반 비즈니스 시스템의 객체 동일성과는 달리 내부 구성 요소 객체와 이들의 협업 관계를 강조합니다.
특정 측면에서 시스템의 정적 구조를 보여주는 정적 다이어그램입니다.
12. 배포 다이어그램
구현 다이어그램 또는 구성 다이어그램이라고도 하며 시스템의 소프트웨어 및 하드웨어의 물리적 아키텍처를 표시하는 데 사용되는 UML(Unified Modeling Language)의 정적 다이어그램입니다. 시스템 하드웨어의 물리적 토폴로지와 이 구조에서 실행되는 소프트웨어를 설명합니다. 배포 다이어그램을 통해 소프트웨어와 하드웨어 구성 요소 간의 물리적 관계와 처리 노드의 구성 요소 분포를 이해할 수 있습니다. 배포 다이어그램에 대한 자세한 설명은 다음과 같습니다.
정의 및 특성
정의: 배포 다이어그램은 시스템의 소프트웨어 및 하드웨어의 물리적 아키텍처를 표시하는 데 사용되는 그래픽 표현입니다.
특징:
하드웨어 및 소프트웨어 구성 요소의 물리적 배포 및 연결에 중점을 둡니다.
애플리케이션을 구성하는 하드웨어 및 소프트웨어 요소가 구성되고 배포되는 방식을 전달하는 런타임 시스템의 구조를 보여줍니다.
분산 시스템을 이해하는 데 도움이 되는 경우가 많습니다.

13. 패키지 맵
주로 시스템 내 패키지, 패키지에 포함된 요소의 조직적 구조, 이들 간의 종속성을 설명하는 데 사용됩니다. 패키지 다이어그램에 대한 자세한 설명은 다음과 같습니다.
정의 및 특성
정의: 패키지 다이어그램은 UML에서 모델의 패키지를 설명하고 포함된 요소가 구성되는 방식을 설명하는 데 사용되는 폴더와 같은 기호로 표시되는 모델 요소의 조합입니다.
특징:
패키지의 조직 구조와 계층적 관계를 강조합니다.
패키지 간의 종속성을 표시합니다.
클래스, 인터페이스, 사용 사례 등과 같은 다양한 유형의 UML 요소를 포함할 수 있습니다.

14. 단면도
컷어웨이 다이어그램이라고도 하며, 해당 그래픽을 특정 방향으로 잘라서 보여주는 내부 구조의 일러스트레이션입니다. 단면 도면은 일반적으로 설계 문서를 보완하고 개선하기 위해 엔지니어링 건설 도면 및 기계 부품 설계에 사용됩니다. 엔지니어링 건설 도면 및 기계 부품 설계의 세부 설계이며 엔지니어링 건설 작업 및 기계 처리를 안내하는 데 사용됩니다. 또한 프로필 다이어그램은 생물학 연구, 기상 분석 및 기타 분야에서도 사용됩니다. 프로필에 대한 자세한 설명은 다음과 같습니다.
정의 및 특성
정의: 단면도는 상상적으로 절단면을 사용하여 절단하여 열린 객체의 직교 투영이며, 관찰자와 절단면 사이의 부분은 제거되고 나머지 부분은 투영 평면에 투영됩니다.
특징:
사물의 내부 구조와 구조적 형태를 시각적으로 표현할 수 있습니다.
시공인력의 이해와 실행이 쉽도록 설계 아이디어와 의도를 명확하게 표현합니다.
그림을 그릴 때 개체의 내부 특징이 완전히 표시될 수 있도록 특정 상황에 따라 절단 평면의 위치와 절단 방향을 선택해야 합니다.
Ⅲ. UML 다이어그램의 주요 용도
의사소통 효율성 향상: UML 다이어그램은 시스템의 구조와 동작을 시각적인 방식으로 표시하므로 개발자는 시스템의 디자인과 기능을 더 잘 의사소통하고 이해할 수 있습니다. 개발 위험 감소: 소프트웨어 개발 전에 UML 다이어그램을 통해 전체 소프트웨어 설계를 모델링하고 검증하면 잠재적인 문제와 위험을 조기에 감지하여 개발 프로세스의 불확실성을 줄일 수 있습니다. 객체 지향 개발 지원: UML 다이어그램은 클래스, 객체, 인터페이스, 상속, 연관 등과 같은 개념을 포함하여 객체 지향 설계 및 개발 방법을 지원하므로 개발자는 소프트웨어 시스템을 보다 자연스럽게 설명하고 구축할 수 있습니다.
Ⅳ. UML 다이어그램 학습 제안
UML 다이어그램을 학습하려면 기본 개념과 기호 사양을 숙지하고 실습을 통해 이해와 적용을 심화해야 합니다. 초보자는 클래스 다이어그램, 유스 케이스 다이어그램 등 기본 UML 다이어그램부터 학습을 시작하고 점차적으로 더 복잡한 동작 다이어그램을 마스터하는 것이 좋습니다. 동시에 특정 소프트웨어 개발 프로젝트와 함께 UML 다이어그램을 적용하면 실제 작업에서의 역할과 가치를 더 잘 이해할 수 있습니다.
Ⅴ. 결론
강력한 모델링 도구인 UML 다이어그램은 소프트웨어 개발 프로세스에서 중요한 역할을 합니다. UML 다이어그램을 마스터하면 개발 효율성과 품질을 향상시킬 수 있을 뿐만 아니라 개발자 간의 커뮤니케이션과 협업을 촉진할 수도 있습니다. 이 글의 소개를 통해 독자들은 UML 다이어그램의 주요 분류와 용도를 짧은 시간 안에 이해할 수 있으며, 이후의 학습과 실습을 위한 기반을 마련할 수 있습니다.
ProcessOn은 UML 다이어그램을 그리는 데 일반적으로 사용되는 소프트웨어입니다. 내장된 전문 UML 그래픽 기호 요소와 화살표 선은 스타일과 색상의 사용자 정의 조정을 지원합니다. 완료되면 링크를 통해 다른 사람과 공유할 수 있습니다. 사진이나 PDF 파일로 변환이 가능해 초보자도 걱정 없이 사용할 수 있습니다.