EER 다이어그램이란 무엇입니까? ERD VS EERD
EER 다이어그램(향상된 엔터티 관계 다이어그램 또는 향상된 엔터티 관계 다이어그램은 시각적 데이터베이스 디자인을 위한 강력한 도구입니다. 기존 ER 다이어그램(엔티티 관계 다이어그램)의 본질을 계승할 뿐만 아니라 더 많은 기능과 세부 사항을 확장하여 데이터베이스 설계를 보다 직관적이고 유연하게 만듭니다. 다음은 EER 다이어그램에 대한 개념, ER 다이어그램과의 차이점, 기호, 그리기 자습서, 예제 등을 자세히 설명합니다.
Ⅰ. EER 다이어그램 개념
EER 다이어그램은 그래픽 기호와 연결 선을 사용하여 엔터티, 속성 및 이들 간의 관계를 나타내는 그래픽 데이터베이스 디자인 도구입니다. 엔터티는 데이터베이스의 테이블을 나타내고, 특성은 테이블의 필드를 나타내며, 관계는 서로 다른 테이블 간의 연결을 나타냅니다. EER 다이어그램은 데이터베이스의 구조를 표시하는 데 사용될 뿐만 아니라 개발자가 애플리케이션의 요구 사항을 충족하기 위해 데이터베이스를 더 잘 계획하고 관리하는 데에도 사용됩니다.

Ⅱ. EER 다이어그램 적용 시나리오
EER 다이어그램은 다양한 데이터베이스 설계 및 관리 시나리오에서 중요한 역할을 합니다. 일반적으로 다음 용도로 사용됩니다.
데이터베이스 설계: 개발자는 EER 다이어그램을 사용하여 테이블, 필드 및 이들 간의 관계 정의를 포함하여 데이터베이스 구조를 설계할 수 있습니다.
데이터베이스 최적화: 개발자는 EER 다이어그램을 통해 데이터베이스의 중복성과 복잡성을 시각적으로 확인하고 최적화할 수 있습니다.
데이터베이스 문서화: EER 다이어그램은 개발자와 데이터베이스 관리자 간의 이해와 의사소통을 용이하게 하기 위해 데이터베이스 구조의 문서로 사용될 수 있습니다.
데이터베이스 리버스 엔지니어링: EER 다이어그램을 사용하여 데이터베이스를 빠르게 생성하기 위한 데이터베이스용 SQL 스크립트를 생성할 수도 있습니다.
Ⅲ. EER 다이어그램과 ER 다이어그램의 차이점
ER 다이어그램은 엔터티 관계 다이어그램이고 EER 다이어그램은 ER 다이어그램의 확장입니다. 둘 사이에는 기능과 세부 사항에 상당한 차이가 있습니다.
기능 확장: EER 다이어그램은 서브클래스/슈퍼클래스, 다중 관계, 다중 값 종속성 등과 같은 더 많은 기능과 세부 정보를 제공하여 데이터베이스 설계를 더욱 유연하고 확장 가능하게 만듭니다.
풍부한 기호: EER 다이어그램은 실제 세계의 데이터 모델을 더 잘 설명하기 위해 더 많은 기호와 개념을 채택합니다.
광범위한 애플리케이션 시나리오: EER 다이어그램은 데이터베이스 설계뿐만 아니라 데이터베이스 최적화, 문서화, 리버스 엔지니어링 및 기타 시나리오에도 사용됩니다.
ER 다이어그램에 대해 더 자세히 알고 싶다면 초보 필독: ER 그림으로 데이터 관계도를 쉽게 그릴 수 있음 볼 수 있습니다.
Ⅴ.EER 다이어그램의 기호
1. 실재
표현방법 : 직사각형 박스로 표현합니다.
정의: 엔터티는 일반적으로 데이터베이스의 테이블에 해당하는 현실 세계의 독립적이고 구체적인 사물 또는 객체입니다.
역할: 엔터티는 실제 세계의 개체를 설명하는 데 사용되는 데이터베이스 설계의 기본 단위입니다.

2. 기인하다
표현방법 : 타원박스를 이용하여 표현하고, 방향성이 없는 선을 이용하여 해당 엔터티와 연결합니다.
정의: 속성은 엔터티의 특정 특성이나 측면을 설명하는 엔터티의 특성 또는 설명입니다.
기능: 속성은 일반적으로 데이터베이스 테이블의 필드에 해당하며 엔터티에 대한 특정 정보를 저장하는 데 사용됩니다.

3. 관계
표현방법 : 다이아몬드 박스로 표현하고, 해당 엔터티와 방향성이 없는 선으로 연결됩니다.
정의: 관계는 엔터티 간의 연결과 종속성을 나타냅니다.
유형:
일대일(1:1): 한 엔터티와 다른 엔터티 간에 고유한 대응이 있습니다.
일대다(1:n): 하나의 엔터티와 여러 엔터티 사이에 관계가 있습니다.
다대다(m:n): 여러 엔터티가 서로 관련될 수 있습니다.
기능: 관계는 일반적으로 다른 테이블을 연결하는 데 사용되는 외래 키를 통해 데이터베이스에서 구현됩니다.

4. 특수 요소
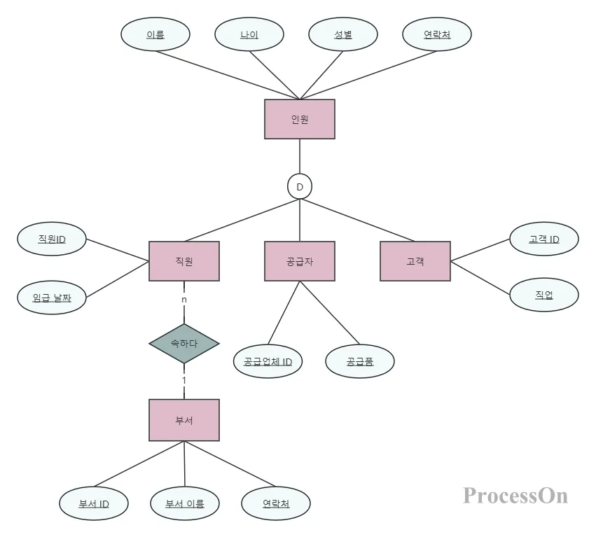
서브클래스/슈퍼클래스:
정의: 서브클래스는 슈퍼클래스로부터 속성과 관계를 상속받는 엔터티 유형입니다.
표현 방법: EER 다이어그램에서 서브클래스는 일반적으로 슈퍼클래스 아래에 위치하며, 이를 선으로 연결하여 상속 관계를 표현합니다.
다중값 관계:
정의: 엔터티는 다른 엔터티와의 관계에 대한 여러 인스턴스를 가질 수 있습니다. 이러한 엔터티는 여러 엔터티의 하위 클래스이며 여러 슈퍼클래스를 갖습니다. 다중 상속 에서 하위 클래스의 속성은 모든 상위 클래스 속성의 통합입니다.
표현 방법: EER 다이어그램에서는 일반적으로 관계 다이아몬드 상자 내에 특수 기호나 설명을 추가하여 여러 관계를 표현합니다.
5. 다른 요소
연결선: 엔터티, 속성 및 관계를 연결하여 이들 간의 연관을 나타내는 데 사용됩니다.
설명 및 설명: 데이터베이스 설계를 더 잘 이해할 수 있도록 엔터티, 속성 및 관계에 대한 추가 설명 및 설명을 제공하는 데 사용됩니다.
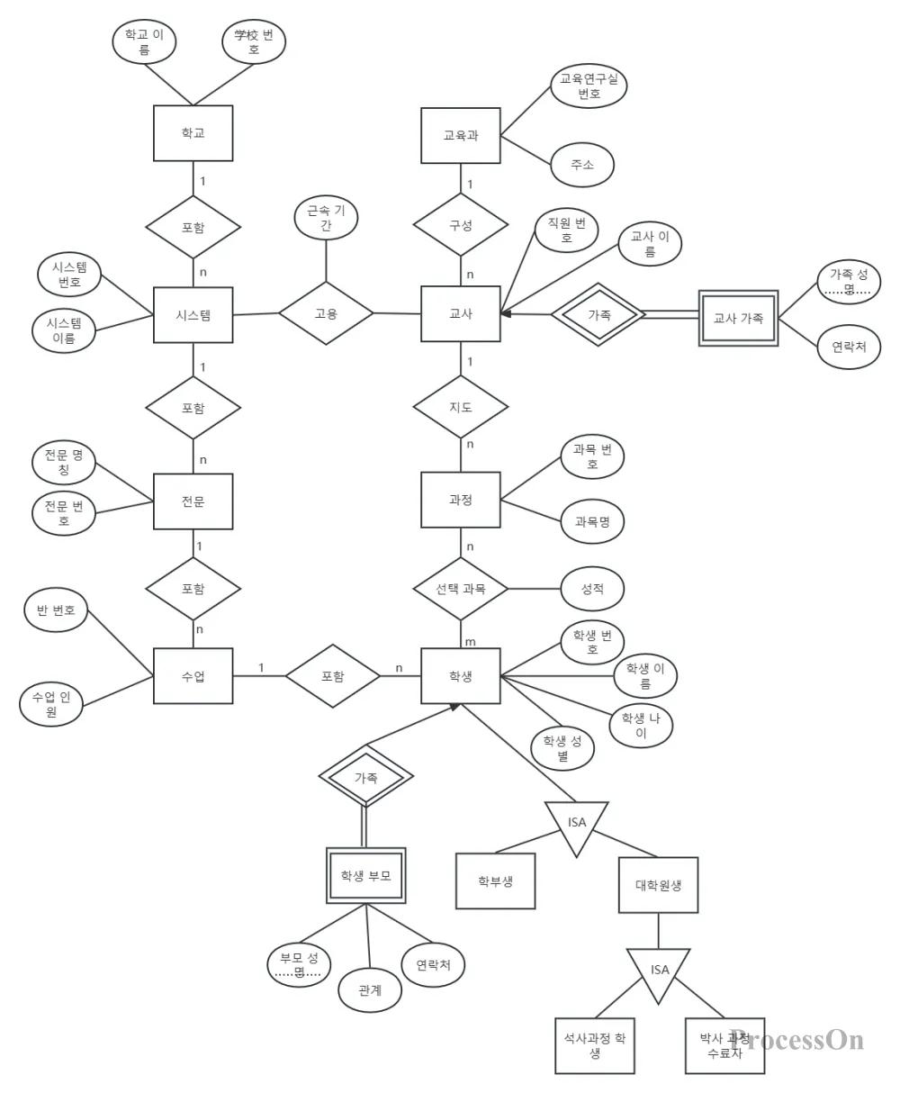
Ⅴ.ER 다이어그램 및 EER 다이어그램의 예
Employee와 Department라는 두 개의 엔터티가 있는 간단한 ER 다이어그램이 있다고 가정합니다. Employee 엔터티에는 직원 ID, 이름, 나이 , 입사일, 연락처 정보 속성이 있고 , Department 엔터티에는 부서 이름 , 부서 ID, 연락처 정보 속성이 있습니다 . 직원과 부서 사이에는 "속함" 관계가 있습니다. 이는 직원이 특정 부서에 속해 있음을 의미합니다. 다음 관계를 정리할 수 있습니다.

이것을 EER 다이어그램으로 확장하면 슈퍼타입과 서브타입의 개념을 도입할 수 있습니다. 예를 들어, 직원 엔터티를 정규 직원과 시간제 직원이라는 두 가지 하위 유형으로 더 세분화할 수 있습니다. 이때 정규직원과 파트타임 직원은 직원 엔터티의 하위 유형이 됩니다 .

Ⅵ.EER 다이어그램을 만드는 방법은 무엇입니까?
1. ProcessOn 공식 웹사이트를 열고 개인 파일 페이지에 들어간 후 New를 클릭하여 흐름도를 생성합니다 .
2. 왼쪽 그래픽 라이브러리에서 추가 그래픽을 클릭하고 ER 다이어그램을 찾은 다음 확인을 클릭합니다.

3. 순서도 작성기 왼쪽에 있는 그래픽 라이브러리의 ER 다이어그램 기호를 캔버스로 드래그하고 그래픽을 두 번 클릭하여 텍스트를 추가한 다음 그래픽에서 "+"를 클릭하여 다른 ER 기호를 연결하는 연결을 만듭니다.

4. 연결을 선택하면 상단 도구 모음에서 연결 유형을 수정할 수 있습니다.

Ⅶ. EER 다이어그램 템플릿
ProcessOn 커뮤니티에는 참조용으로 풍부한 EER 다이어그램 템플릿이 포함되어 있으며 복제를 지원하여 도면 효율성을 향상시킵니다. 다음은 공유할 수 있는 몇 가지 템플릿입니다.



간단히 말해서, EER 다이어그램은 기존 ER 다이어그램의 장점을 계승할 뿐만 아니라 더 많은 기능과 세부 사항을 확장하는 강력한 데이터베이스 설계 도구입니다. EER 다이어그램을 사용하여 개발자는 데이터베이스 구조를 더 잘 계획 및 관리하고 개발 효율성을 향상시킬 수 있습니다. EER 다이어그램은 데이터베이스 설계, 최적화, 문서화 및 기타 시나리오에서 중요한 역할을 합니다. 이 글이 여러분 이 EER 다이어그램을 실제 업무에 적용하는 데 유용한 참고 자료와 지침이 되기를 바랍니다.