DFD(데이터 흐름 다이어그램)란 무엇입니까? 기호, 구조, 튜토리얼, 예제
데이터 흐름도 (DFD) 는 시스템 내 데이터의 흐름, 저장, 처리 및 외부 엔터티 간의 상호 작용 프로세스를 설명하는 데 사용되는 그래픽 표현 방법입니다. 복잡한 시스템을 이해하기 쉬운 구성 요소와 프로세스로 분해하여 개발자, 분석가 및 이해 관계자가 시스템의 데이터 흐름과 논리적 구조를 직관적으로 이해할 수 있도록 도와줍니다.
Ⅰ. 데이터 흐름도의 구성요소

외부 엔터티: 사용자, 다른 시스템, 데이터 소스 등 시스템 외부 요소를 나타냅니다. 이는 데이터의 소스 또는 대상입니다.
데이터 저장소: 데이터베이스, 파일 시스템 등과 같이 데이터를 저장하는 데 사용되는 시스템의 구성 요소를 나타냅니다.
처리/처리: 계산, 필터링, 형식 지정 등과 같이 데이터를 작동하거나 변환하는 시스템의 단계를 설명합니다.
데이터 흐름: 다양한 요소를 연결하는 방향 화살표로, 데이터 흐름 방향을 나타냅니다.
Ⅱ.데이터 흐름도의 종류
세부 수준과 목적에 따라 데이터 흐름 다이어그램은 일반적으로 두 가지 범주로 나뉩니다.
논리적 데이터 흐름도: 시스템이 "해야 하는 일"을 설명하는 데 중점을 두고 주로 비즈니스 및 비즈니스 운영을 표현하며 특정 물리적 구현을 포함하지 않고 데이터 수집, 데이터 및 정보 변환, 정보 보고와 같은 데이터 처리 논리를 강조합니다 . 컴퓨터 구성, 데이터 저장 기술, 정보 전송 방법 등
물리적 데이터 흐름 다이어그램: 보다 구체적으로 하드웨어, 소프트웨어 구성 요소 및 이들 간의 물리적 연결을 포함하여 "시스템이 실제로 작동하는 방식"을 보여줍니다. 이를 통해 논리적 데이터 흐름 다이어그램에 설명된 절차를 통해 달성된 비즈니스 목표를 정확하게 달성할 수 있습니다.
Ⅲ.데이터 흐름도의 응용 시나리오
시스템 설계: 소프트웨어 또는 정보 시스템 개발의 초기 단계에서 데이터 흐름 다이어그램은 시스템 아키텍처를 계획하고 기능 모듈 및 인터페이스를 정의하는 핵심 도구입니다.
문제 진단: 시스템 오류나 성능 병목 현상이 발생하면 데이터 흐름도를 사용하여 데이터 경로를 추적하고 문제를 신속하게 찾을 수 있습니다.
프로세스 최적화: 데이터 흐름을 시각화하여 중복 단계나 병목 현상을 식별하고 데이터 처리 프로세스를 최적화하며 효율성을 향상시킵니다.
훈련 및 교육: 새로운 팀 구성원의 경우 데이터 흐름 다이어그램은 시스템의 작동 원리를 이해하고 빠르게 시작할 수 있는 효과적인 방법입니다.
IV. 데이터 흐름도의 계층적 구조
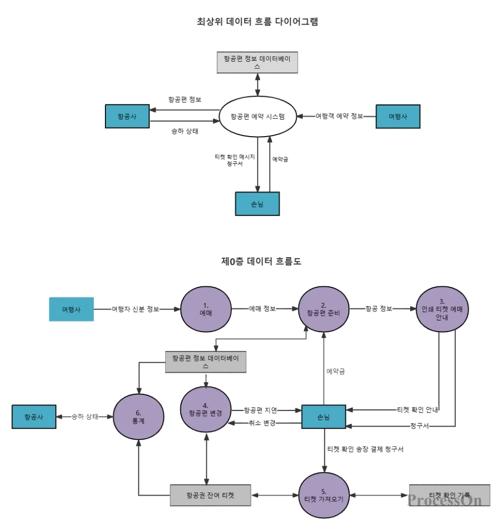
1. 최상위 데이터 흐름 다이어그램
시스템의 범위를 결정하고 입력 및 출력 데이터 흐름을 결정합니다. 시스템의 경계를 설명하고 전체 시스템의 기능을 하나의 프로세스로 추상화합니다. 주로 데이터의 소스와 끝점을 강조합니다.
전체 시스템과 외부 엔터티 간의 관계를 나타내지만 시스템에 깊이 들어 가지 않는 최상위 DFD는 하나만 있습니다.
이 레이어에는 일반적으로 시스템 상자와 시스템 상자와 상호 작용하는 외부 엔터티와 이들 사이의 주요 데이터 흐름만 표시됩니다.
예를 들어, 다음 그림은 전자상거래 플랫폼 시스템의 최상위 데이터 흐름 다이어그램입니다.

2. 레이어 0 데이터 흐름 다이어그램
최상위 데이터 흐름 다이어그램은 비교적 일반적입니다. 이 다이어그램만으로는 시스템 내의 특정 데이터와 관계를 이해하는 것이 불가능합니다. 다음 단계는 기본 시스템 모델을 분해하고 구체화하여 레이어 0 데이터 흐름 다이어그램을 형성하는 것입니다.
예를 들어, 온라인 쇼핑 시스템에서 시스템의 주요 기능은 사용자 로그인 관리, 거래 관리, 주문 관리 등으로 구분됩니다. 이러한 기능 아래에 장바구니 목록, 주문 테이블과 같은 다중 데이터 저장소가 추가됩니다.

3. 레이어 1 데이터 흐름 다이어그램
다음 단계는 기능 수준(계층 0) 데이터 흐름도의 시스템 기능을 더욱 구체화하는 것입니다. 예를 들어 위에서 언급한 계층 0 데이터 흐름도의 사용자 로그인 관리, 트랜잭션 관리 및 기타 기능을 더 분해합니다. 각 주요 기능 아래의 기능을 확장합니다.

중간 레벨의 수는 일반적으로 시스템의 복잡성에 따라 달라집니다. 예를 들어, 레이어 0을 기반으로 레이어 0 데이터 흐름 다이어그램을 생성하여 시스템의 주요 구성 요소를 추가로 확장한 다음 레이어 1 의 주요 프로세스 에 대해 레이어 2 데이터 흐름 다이어그램을 생성하여 각 주요 구성 요소를 추가로 확장할 수 있습니다. 프로세스의 내부 세부정보입니다.
이러한 수준 내에서 시스템은 더 작은 기능 단위(즉, 프로세스)로 세분화되고 데이터 흐름을 통해 상호 연결됩니다.
4. 기본 데이터 흐름 다이어그램
기본 데이터 흐름 다이어그램은 처리를 분해할 수 없는 데이터 흐름 다이어그램을 나타냅니다.
그 처리를 '원자 처리'라고 하는데, 이는 더 이상 분해할 수 없는 가장 기본적인 처리 과정입니다. 이 레이어에는 각 처리 노드의 자세한 데이터 흐름이 표시됩니다.
Ⅴ. 데이터 흐름도를 그리는 단계
전문적인 그리기 도구를 사용하면 그리기 효율성이 향상되고 사고에 더 집중할 수 있습니다. 데이터 흐름 다이어그램을 만들려면 ProcessOn을 사용하는 것이 좋습니다 . ProcessOn은 흐름 차트, 마인드 맵, UML, 네트워크 토폴로지 다이어그램 및 기타 다이어그램을 위한 무료 온라인 전문 그리기 도구입니다.
1. ProcessOn 에 로그인하고 개인 파일 페이지로 들어간 후 새 흐름도를 선택합니다.

2. 시스템의 입력과 출력 결정: 이 단계에서는 시스템이 외부 세계에서 어떤 데이터를 수신하거나 출력하는지 최선을 다해 이해해야 합니다. 따라서 그릴 때 최대한 많은 데이터 흐름을 그린 다음 삭제해야 합니다. 중복된 것을 추가하고 누락된 것을 추가하세요.
3. 외부에서 시스템의 최상위 데이터 흐름도를 그리십시오. 시스템의 입력과 출력을 결정한 후 이를 처리와 연결합니다. 데이터 흐름의 값이 변경되는 곳이 처리입니다. 입력 데이터 스트림에서 출력 데이터 스트림으로 또는 중간 데이터 스트림에서 그릴 수 있습니다. 그런 다음 처리 → 처리실 내 데이터 → 파일 순으로 이름을 지정합니다.
4. 위에서 아래로 계층별로 분해하여 계층적 데이터 흐름도 그리기: 대규모 시스템의 경우 복잡성을 제어하고 이해를 돕기 위해 하향식 계층별 분해 방법을 사용할 필요가 있습니다. 구체적으로 구현하는 방법이 포함됩니다. 일단 기능이 설정되면 더 이상 분해 되어서 는 안 됩니다 .
또한 데이터 흐름 다이어그램에서 프로세스에 번호를 매기는 방식에도 주의를 기울여야 합니다. 최상위 데이터 흐름도의 처리 요소는 1, 2, 3...에 따라 번호가 매겨질 수 있습니다. 처리 1이 더 분해되면 구성 요소 번호는 1.1이 더 분해되면 1.1, 1.2, 1.3...이 됩니다. , 번호는 1.1 .1,1.1.2…처리 중입니다. 처리 명명 규칙은 이러한 방식으로 따릅니다.
5. 데이터 흐름 다이어그램을 더 쉽게 이해할 수 있도록 요소의 역할을 설명하는 데 필요한 설명이나 설명을 추가할 수 있습니다.
6. 명확하고 논리적으로 일관된 데이터 흐름을 보장하기 위해 요소의 위치를 합리적으로 배열합니다.

Ⅵ.데이터 흐름도 템플릿 공유




위 내용은 데이터 흐름도의 관련 내용입니다. 데이터 흐름도는 기술 인력에게 시스템 설계 및 문제 해결을 안내할 수 있을 뿐만 아니라 비즈니스 담당자가 데이터 흐름 및 처리 프로세스를 더 잘 이해하고 비즈니스에 대한 이해를 심화할 수 있도록 해줍니다.
위의 데이터 흐름도 예시는 모두 ProcessOn 템플릿 커뮤니티 에서 가져온 것입니다 . 데이터 흐름도를 그려보거나 더 많은 예시를 보려면 ProcessOn 공식 웹사이트에 입장하세요.