UML 유스 케이스 다이어그램을 만드는 방법은 무엇입니까? 튜토리얼과 예제 포함
UML 유스 케이스 다이어그램은 제품 관리자와 기술자가 일반적으로 사용하는 다이어그램 중 하나 입니다 . 유스 케이스 다이어그램의 도움으로 참가자는 의사소통 장벽을 많이 줄일 수 있는 시각적인 방식으로 문제를 논의할 수 있습니다. . 다음으로 ProcessOn 의 유스케이스 다이어그램 예시 와 함께 유스케이스 다이어그램에 대해 논의하고 학습 하겠습니다 .
Ⅰ. UML 유스 케이스 다이어그램 의 개념
UML(Unified Modeling Language)은 모델링 및 소프트웨어 시스템 개발에 사용되는 그래픽 언어로 객체지향 개발 시스템의 제품을 설명하고 시각화하며 문서화하기 위해 설계되었습니다. UML 유스 케이스 다이어그램은 소프트웨어 개발의 요구사항 분석 단계에서 널리 사용되는 일종의 UML 다이어그램으로, 시스템의 기능과 사용자와 시스템 간의 상호 작용을 그래픽으로 설명합니다.
유스 케이스 다이어그램의 기능에는 다음 이 포함됩니다 . 시스템의 동적 동작을 표시하고 설계 요구 사항, 운영 요구 사항 등을 포함하여 시스템의 내부 및 외부 요구 사항을 수집하여 참여자와 유스 케이스 간의 상호 작용을 캡처하여 시스템의 기능 요구 사항을 명확하게 합니다; 서로 다른 참여자 간의 상호 작용을 보여주는 것은 사용자의 관점에서 문제를 생각하는 제품 관리자의 능력을 교육하는 데 도움이 됩니다.
Ⅱ. UML 유스 케이스 다이어그램 의 요소
1. 배우:
참가자는 사람, 다른 시스템, 하드웨어 장치 또는 외부 서비스 등 시스템과 상호 작용하는 외부 엔터티입니다.
참가자는 일반적으로 다이어그램 경계 외부에 있는 작은 사람 아이콘으로 표시됩니다.
각 액터는 유스 케이스를 통해 시스템 기능을 사용합니다. 각 액터는 하나 이상의 유스 케이스에 참여할 수 있으며, 각 유스 케이스에는 하나 이상의 액터가 있을 수도 있습니다.
2. 사용 사례:
유스 케이스는 시스템의 기능 또는 사용자 요구 사항 시나리오를 나타내며 시스템이 참가자에게 제공하는 서비스 또는 기능을 설명합니다.
사용 사례는 타원형 모양으로 표시되며, 해당 이름은 "사용자 로그인", "주문 제출" 등과 같이 해당 기능을 간결하게 설명해야 합니다.
각 사용 사례는 특정 작업 또는 상호 작용 프로세스를 설명하고 기본 프로세스, 대체 프로세스 및 이벤트 흐름을 통한 예외 처리를 자세히 설명합니다.
3. 시스템 경계:
시스템 경계는 상자를 사용하여 유스 케이스 다이어그램의 내용을 둘러싸 시스템 경계를 나타냅니다.
시스템 경계 내의 사용 사례와 행위자는 시스템과 직접 상호 작용하는 반면, 시스템 경계 외부의 요소는 시스템 환경에 속합니다.

4. 관계:
관계는 다음 유형을 포함하여 사용 사례와 행위자 간의 연관성을 나타냅니다.
연관(Association): 액터와 사용 사례 간의 일반적인 관계를 나타내며 일반적으로 실선으로 연결됩니다.
포함 관계(Include): 하나의 사용 사례가 다른 사용 사례의 기능을 포함함을 나타냅니다. 포함된 사용 사례는 일반적으로 실선 화살표 + <<include>> 단어가 있는 점선으로 표시됩니다.
확장 관계(Extend): 특정 조건 하에서 하나의 유스 케이스가 다른 유스 케이스의 기능을 확장할 수 있음을 나타냅니다. 이는 실선 화살표 + 단어 <<extend>>가 있는 점선으로 표시됩니다.
일반화(Generalization): 하나의 사용 사례가 다른 사용 사례의 특수화이거나 빈 화살표가 있는 실선으로 표시되는 사용 사례 간의 상속 관계임을 나타냅니다.

Ⅲ. 유스케이스 사양
각 유스케이스에는 다른 사람들이 전체 시스템을 더 자세히 이해할 수 있도록 자세한 설명 정보도 필요합니다. 이 정보는 유스케이스 사양에 포함됩니다.
각 사용 사례에 대한 사용 사례 사양에는 다음 내용이 포함되어야 합니다.

IV. UML 유스 케이스 다이어그램을 그리는 방법은 무엇입니까 ?
1. 드로잉 과정
참가자 식별:
사용자, 다른 시스템, 하드웨어 장치 등을 포함하여 시스템과 상호 작용하는 모든 외부 엔터티를 식별합니다.
"시스템의 주요 기능을 누가 사용할 것인가?", "시스템을 유지관리해야 할 사람은 누구인가?"와 같은 질문에 답함으로써 참여자를 식별할 수 있습니다.
사용 사례 식별:
각 참가자에 대해 시스템이 제공하기를 원하는 기능을 식별하십시오.
사용 사례는 "특정 행위자가 시스템이 제공하기를 원하는 기능은 무엇입니까?", "시스템이 정보를 저장하고 검색합니까?" 등과 같은 질문에 대답하여 식별할 수 있습니다.
시스템 경계 그리기:
상자를 사용하여 시스템과 그 경계를 나타내면 어떤 요소가 시스템 내부에 있고 어떤 요소가 시스템 외부에 있는지 명확하게 알 수 있습니다.
관계 구축:
행위자와 유스케이스 간의 상호작용을 기반으로 연관, 포함, 확장, 일반화 등의 관계를 도출합니다.
자세한 설명 추가:
다른 사람들이 시스템의 기능적 요구 사항을 더 잘 이해할 수 있도록 이벤트 흐름, 전제 조건, 사후 조건 등을 포함하여 각 사용 사례에 자세한 설명 정보를 추가합니다.
2. 특정 단계
ProcessOn 은 전문적인 UML 다이어그램 그리기를 지원하며 사용 사례뿐만 아니라 시퀀스 다이어그램, 클래스 다이어그램, 상태 차트/활동 다이어그램, 배포 다이어그램 및 구성 요소 다이어그램 등도 그릴 수 있습니다. 귀하의 업무에 필요합니다.
1단계: 새 순서도를 만들고 그래픽 영역에 UML 그래픽 또는 UML 유스 케이스 다이어그램을 추가합니다.
2단계: UML 유스 케이스 다이어그램을 그래픽에 끌어서 놓아 사용하세요.
3단계: 콘텐츠 표시 및 관계 설정 유스 케이스 다이어그램을 더 아름답게 만들고 싶다면 그래픽을 다른 색상으로 채우고, 동일한 아이콘을 동일한 크기로 만들고, 위쪽과 아래쪽 그래픽을 정렬하는 등의 작업을 수행할 수 있습니다.

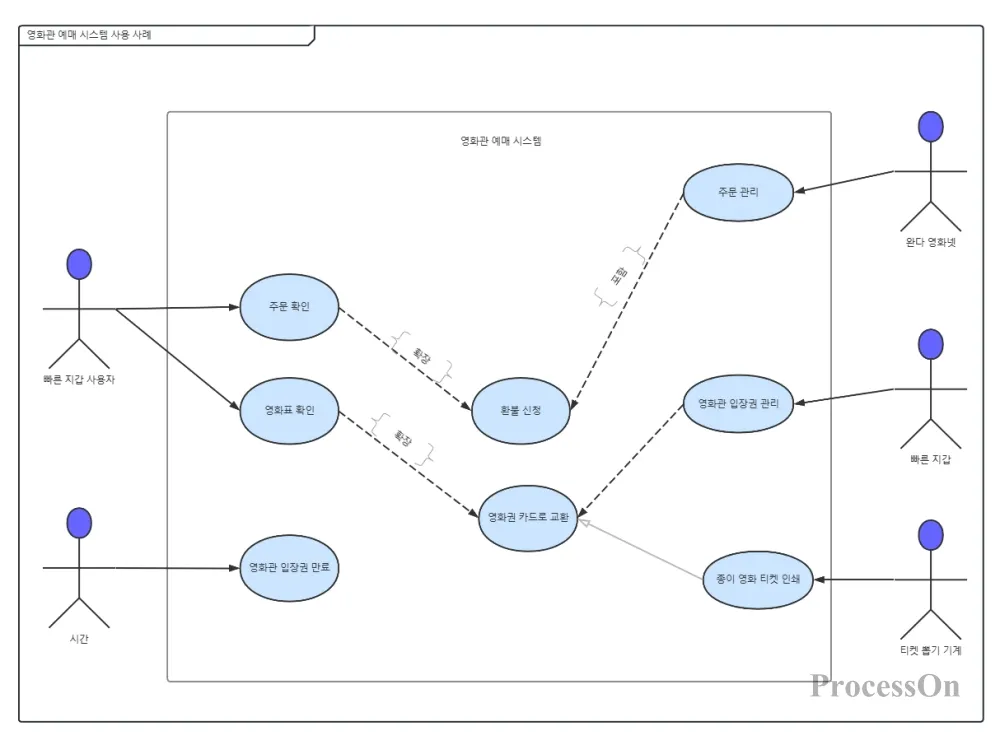
Ⅴ. UML 유스 케이스 다이어그램 예
다음은 학습 및 학습의 편의를 위한 유스 케이스 다이어그램 의 예 입니다. 더 많은 UML 유스 케이스 다이어그램을 보려면 ProcessOn 템플릿 라이브러리 로 이동하여 "유스 케이스 다이어그램"이라는 키워드를 검색하세요. 지금 필요한 템플릿을 발견하면 직접 복제하고 그것을 사용하십시오.





수요 분석 방법으로서 사용 사례는 수요 분석 및 제품 디자인에 대한 이해, 사고 및 표현 능력을 향상시켜 결과가 효율적 이고 정확 하도록 보장할 수 있습니다 . 위의 모든 사례는 ProcessOn 템플릿 라이브러리 에서 가져온 것입니다 .
전문적이고 강력한 그리기 도구인 ProcessOn 은 흐름도, 마인드맵, 조직도 , UML 다이어그램 및 기타 그래픽의 온라인 편집을 지원합니다. 사용자는 처음부터 새로운 컨텐츠를 생성하거나 기존 도면 프레임워크 및 케이스 템플릿을 쉽게 편집 및 수정할 수 있습니다. 작업은 간단하고 사용하기 쉽습니다.