시스템 컨텍스트 다이어그램(System Context Diagram)이란?
시스템 컨텍스트 다이어그램(System Context Diagram) 은 시스템 분석 및 설계에서 중요한 도구로, 시스템과 외부 환경 간의 상호 작용을 이해하고 표시하는 데 사용됩니다 . 이 글에서는 독자들이 이 실무 기술을 익히는 데 도움이 되도록 개념, 응용 시나리오, 드로잉 튜토리얼 등 6가지 측면에서 컨텍스트 다이어그램을 포괄적으로 소개합니다.
Ⅰ. 시스템 컨텍스트 다이어그램 의 개념
시스템 컨텍스트 다이어그램은 시스템 내부를 "블랙박스"로 취급하고 시스템과 외부 엔터티 간의 상호 작용을 보여주는 데 중점을 둔 다이어그램입니다. 시스템에 직접 연결된 모든 외부 대화형 기능을 시스템의 추상적인 "블랙박스"와 연결하여 비교적 완전한 프로세스를 형성합니다. 이러한 종류의 다이어그램은 시스템의 경계와 외부 환경과의 인터페이스를 간단하고 명확하게 보여줍니다. 이는 시스템 분석 및 설계의 예비 단계에서 필수적인 도구입니다.
Ⅱ. 시스템 컨텍스트 다이어그램 의 요소는 무엇입니까 ?
시스템 컨텍스트 다이어그램에는 세 가지 핵심 요소가 포함되어 있습니다.
제품 : 정의해야 하는 프로젝트, 시스템 또는 엔터티입니다. 이는 자신이 통제할 수 있는 모든 것(예: 직무 역할 및 책임, 프로세스)을 포함하는 원으로 표시됩니다. 원 다이어그램은 주제를 전체의 일부로 표현하는 거의 표준입니다.

외부 엔터티 또는 에이전트 : 제품 외부에서 작동하지만 어떤 방식으로든 제품과 상호 작용하는 사람, 시스템 및 조직(예: 의사 결정자, 공급업체, 고객) 이는 정사각형이나 직사각형으로 표시됩니다.

합리화 : 화살표로 표시되며 에이전트 간의 데이터 흐름 또는 외부 엔터티가 제품과 상호 작용하는 특정 방식을 나타냅니다. 화살표는 종종 교환되는 특정 유형의 데이터나 수행 중인 작업을 표시하기 위해 텍스트와 함께 표시됩니다.

Ⅲ. 시스템 컨텍스트 다이어그램을 어떻게 적용하나요?
소프트웨어 시스템 설계: 소프트웨어 개발의 초기 단계에서 컨텍스트 다이어그램은 개발 팀이 시스템의 범위와 경계, 외부 시스템과의 상호 작용을 명확하게 하여 후속 세부 설계 및 개발을 위한 기반을 마련하는 데 도움이 됩니다.

비즈니스 프로세스 검토: 다가오는 프로젝트 검색 단계에서 컨텍스트 다이어그램은 비즈니스 시스템과 다른 시스템의 관계를 간략하게 설명하여 시스템과 프로세스가 비즈니스 요구 사항에 맞게 조정되도록 할 수 있습니다.
리소스 관리: 팀은 상황별 다이어그램을 사용하여 예산이 어떻게 지출되어야 하는지 더 잘 이해하고 비즈니스의 다양한 영역에 어떤 리소스가 필요한지 이해할 수 있습니다.

문제 구조적 분석: 요구 사항 분석 단계에서 컨텍스트 다이어그램은 문제의 구조적 분석을 수행하여 문제의 위치와 경계는 물론 기계 도메인과 문제 도메인 간의 연결 관계를 결정하는 데 자주 사용됩니다.
시스템 컨텍스트 다이어그램 생성으로 이동→
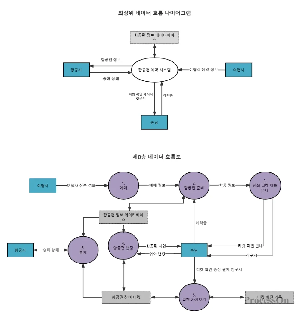
IV. 시스템 컨텍스트 다이어그램 과 데이터 흐름 다이어그램(DFD) 의 비교
정의 및 개요
시스템 컨텍스트 다이어그램: 시스템 개요를 제공하며 데이터 흐름 다이어그램에서 가장 높은 수준의 표현입니다. 주로 외부 엔터티와 시스템의 상호 작용에 중점을 두고 전체 시스템을 나타내는 하나의 프로세스 또는 프로그램만 포함합니다. 레벨 0 데이터 흐름 다이어그램이라고도 합니다.
데이터 흐름 다이어그램: 시스템 내 데이터의 흐름, 처리 및 저장을 자세히 설명하는 정보 시스템의 데이터 "흐름"을 그래픽으로 표현한 것입니다. 데이터 처리에서 구조화된 디자인을 시각화하는 데 사용할 수 있으며 여러 수준의 세부 정보가 포함되어 있습니다.
내용과 구조
시스템 컨텍스트 다이어그램: 데이터 저장소 없이 모든 외부 엔터티와 주요 데이터 흐름을 보여주는 하나의 프로세스(시스템 이름을 따라 명명됨)만 포함합니다. 외부 엔터티와 시스템의 상호 작용에 대한 높은 수준의 보기를 제공합니다.
데이터 흐름 다이어그램: 여러 프로세스, 데이터 저장소 및 외부 엔터티와 이들 간의 세부 데이터 흐름을 포함합니다. 시스템 내부의 데이터 처리 논리를 설명하는 보다 심층적인 세부 정보를 제공합니다.
목적 및 세부사항
시스템 컨텍스트 다이어그램: 시스템이 외부 엔터티와 상호 작용하는 방법을 계획하고 위험을 줄이며 외부 이해 관계자와의 의사 소통을 촉진하는 데 주로 사용됩니다. 단순성과 이해 용이성으로 인해 프로젝트 초기 단계에서 사용하기에 이상적입니다.
데이터 흐름도: 시스템의 데이터 처리 과정을 심층적으로 분석하기 위한 보다 자세한 정보를 제공합니다. 이는 팀이 시스템의 네 가지 주요 구성 요소(엔티티, 프로세스, 데이터 저장소 및 데이터 흐름)를 시각화하여 시스템 설계 및 성능을 최적화하는 데 도움이 됩니다.
데이터 흐름 다이어그램에 대해 더 자세히 알고 싶다면 DFD(데이터 흐름 다이어그램)란 무엇입니까? 기호, 구조, 튜토리얼, 예제기사.

Ⅴ. 시스템 컨텍스트 다이어그램을 만드는 방법
시스템 컨텍스트 다이어그램을 그리는 과정은 비교적 간단하지만 시스템과 외부 상호작용 개체의 경계를 정확하게 정의하는 것이 핵심입니다. 자세한 그리기 단계는 다음과 같습니다 .
시스템 경계 결정: 먼저 시스템의 범위와 기능을 명확히 하고 시스템 경계를 정의합니다. 이는 일반적으로 시스템의 핵심 기능 또는 주요 비즈니스 프로세스입니다.
외부 엔터티 식별: 사용자, 다른 시스템, 데이터베이스 등과 같이 시스템과 상호 작용하는 모든 외부 엔터티를 나열합니다. 이러한 엔터티는 일반적으로 다이어그램에서 동작이 아닌 명사로 표시됩니다.
시스템 블록 다이어그램 그리기: 그림 중앙에 시스템을 나타내는 블록 다이어그램(보통 직사각형 또는 원)을 그립니다. 이것이 다이어그램의 초점입니다.
외부 엔터티 추가: 시스템 블록 다이어그램 주위에 외부 엔터티를 나타내는 블록 다이어그램을 추가하고 선(일반적으로 화살표)을 사용하여 시스템과 외부 엔터티를 연결하여 이들 간의 상호 작용을 나타냅니다.
대화형 정보 표시: 대화형 정보 유형이나 프로세스를 화살표 선에 표시하여 시스템과 외부 엔터티 간의 데이터 흐름 또는 제어 흐름을 명확히 합니다.
Ⅵ. 시스템 컨텍스트 다이어그램 작성기
컨텍스트 다이어그램을 그리는 데는 다양한 도구가 있으므로 편리한 도구를 선택하는 것이 매우 중요합니다. 일반적인 것에는 Visio, Word, ProcessOn 등이 포함됩니다. 사용자는 필요에 따라 적절한 컨텍스트 다이어그램 메이커를 선택할 수 있습니다. 초보자에게는 풍부한 템플릿과 사용하기 쉬운 인터페이스를 제공하는 ProcessOn을 권장합니다 . 여기에서는 주로 ProcessOn을 사용하여 트리 다이어그램을 만드는 방법을 설명합니다.
1. ProcessOn 에 로그인하고 개인 파일 페이지로 들어간 후 새 흐름도를 선택합니다.
2. 왼쪽 그래픽 라이브러리의 원을 캔버스에 중앙 엔터티로 드래그한 다음 직사각형을 외부 엔터티로 드래그하고 엔터티 요소를 선택한 다음 그래픽 주위의 "+"를 클릭하여 다른 엔터티 요소를 연결하는 연결을 추가합니다.

3. 그래프를 선택하면 상단 도구 모음에서 그래프의 가독성과 아름다움을 향상시키기 위해 필요에 따라 그래프의 색상, 크기 및 기타 스타일 , 텍스트 및 연결을 조정할 수 있습니다.

Ⅶ. 시스템 컨텍스트 다이어그램 템플릿 및 예
다음은 ProcessOn 템플릿 커뮤니티 내에서 일부 시스템 컨텍스트 다이어그램 템플릿과 예제를 공유한 것입니다.



프로젝트 초기 단계의 시각화 도구인 컨텍스트 다이어그램은 시스템의 경계와 외부 엔터티와의 상호 작용을 결정하는 데 도움이 되며 후속 시스템 설계 및 개발에 중요한 참조를 제공합니다 . 드로잉 방법 과 사례를 이해 함으로써 이 도구를 더 잘 이해하고 적용할 수 있다고 믿습니다 .