판매 프로세스를 어떻게 만들 수 있나요? 튜토리얼 및 템플릿
영업 흐름도는 잠재 고객 식별부터 마감, 애프터 서비스까지 전체 영업 프로세스를 시각적으로 표시하는 도구입니다. 이를 통해 팀 구성원은 각자의 책임을 명확히 하고 협업 효율성을 높일 수 있을 뿐만 아니라 경영진이 병목 현상을 신속하게 파악하고 영업 전략을 최적화할 수 있습니다. 잠재 고객에게는 명확한 판매 프로세스가 신뢰도를 높이고 브랜드 이미지를 제고할 수 있습니다.

Ⅰ. 매출 흐름도 정리 아이디어
단계 구분: 먼저 전체 영업 프로세스를 리드 확보, 수요 분석, 솔루션 제공, 협상 및 견적, 계약 체결, 실행 및 배송, 애프터 서비스 등 여러 주요 단계로 나눕니다.
노드 명확화: 각 단계 내에서 시장 조사, 고객 연락, 제품 시연, 이의 처리 등의 특정 단계나 활동을 자세히 설명합니다.
책임 표시: 각 단계에 책임이 있는 사람이나 팀을 명확하게 식별하여 각 사람에게 책임이 할당되도록 합니다.
목표 설정: 리드 전환율, 거래 주기 등 각 단계마다 정량화 가능한 목표를 설정합니다.
병목 현상 식별: 기록 데이터를 검토하여 효율성에 영향을 미칠 수 있는 병목 현상을 식별하고 표시합니다.
Ⅱ. 판매 프로세스는 어떻게 되나요?
판매 프로세스는 잠재 고객에게 제품이나 서비스를 효과적으로 홍보하고 궁극적으로 실제 판매로 전환하기 위해 고안된 체계적이고 전략적인 프로세스입니다. 일반적인 판매 프로세스에는 일반적으로 다음과 같은 주요 단계가 포함됩니다.
고객 수요 분석:
잠재 고객과 심층적으로 소통하여 고객의 요구 사항, 기대 사항 및 문제점을 이해 하고 고객의 업계 배경, 시장 환경 및 경쟁사를 분석합니다.
제품/서비스 소개 및 고객과의 신뢰 구축 :
고객의 요구 사항에 따라 제품이나 서비스의 기능, 장점, 장점을 설명하고 제품 이나 서비스가 고객의 문제점을 해결하고 요구 사항을 충족하는 방법을 강조합니다. 적극적으로 경청하고, 진정성 있게 응답하고, 귀중한 조언을 제공하고 , 전문성과 경험을 입증하여 신뢰할 수 있는 파트너임을 입증함으로써 고객과의 신뢰를 구축하십시오.
제안 및 견적을 작성 하고 고객과 협상하십시오 .
고객의 요구에 따라 솔루션을 맞춤화하고 자세한 제안서를 작성하세요. 명확하고 투명한 견적을 제공하여 고객이 모든 비용 항목을 이해할 수 있도록 하세요. 윈윈(win-win) 상황을 보장하기 위해 고객과 가격, 이용 약관을 협상하여 상호 수용 가능한 솔루션을 찾습니다 .
계약서에 서명하십시오:
양측이 계약 내용에 대해 합의한 후 정식으로 판매 계약이 체결됩니다. 계약은 양 당사자의 권리, 의무 및 책임을 명확히 해야 합니다.
전달 및 구현:
계약 규정에 따라 품질과 수량에 따라 제품이나 서비스를 적시에 배송합니다. 제품이나 서비스의 설치, 시운전 및 교육을 통해 고객을 지원합니다.
판매 후 서비스 및 지원:
고객이 사용 중 겪게 되는 문제를 해결하기 위해 지속적인 제품 또는 서비스 지원을 제공합니다. 동시에 정기적으로 고객을 방문하여 피드백을 수집하고 제품이나 서비스를 개선합니다.
고객 관계 관리:
고객의 기본정보, 구매내역, 통신기록 등을 기록하기 위한 고객파일을 구축합니다. 정기적인 커뮤니케이션, 이벤트 초대 등을 통해 고객과 장기적인 관계를 유지합니다.
Ⅲ. 영업 흐름도 작성기
아름답고 기능적인 판매 흐름도를 만들기 위해서는 강력한 그리기 소프트웨어를 선택하는 것이 중요합니다. Microsoft Visio, Lucidchart, Draw.io , ProcessOn 등은 모두 팀 협업 및 공유를 용이하게 하는 풍부한 기호 라이브러리, 템플릿 및 내보내기 형식을 제공합니다. 여기에서는 주로 ProcessOn을 사용하여 판매 흐름 차트를 만드는 방법을 설명합니다.
Ⅴ. 판매 흐름도를 만드는 방법
1. ProcessOn 공식 웹사이트를 열고 개인 파일 페이지에 들어간 후 New를 클릭하여 흐름도를 만듭니다 . 또는 새 템플릿 페이지로 이동하여 "영업 프로세스"라는 키워드를 검색하여 필요한 템플릿을 필터링하세요.
2. 순서도 작성기 왼쪽에 있는 그래픽 라이브러리의 그래픽을 캔버스로 드래그하고, 그래픽을 두 번 클릭하여 텍스트를 추가하고, 그래픽의 "+"를 클릭하여 다양한 프로세스를 연결하는 연결을 만듭니다. 상단 도구 모음은 색상, 글꼴 및 레이아웃 조정을 지원합니다. 다양한 색상을 사용하여 다양한 단계나 중요도를 구분해 보세요. 흐름도에서 각 당사자의 시스템이나 담당자를 명확히 해야 하는 경우 수영 레인 다이어그램을 사용하여 판매 프로세스를 만들 수 있습니다.

3. 보고서, 웹사이트 또는 회의에서 프레젠테이션을 위해 필요에 따라 순서도를 PDF, PNG 또는 SVG 형식으로 내보냅니다. 또한 동료나 고객과 함께 순서도를 직접 공유하고 협업할 수 있으므로 온라인에서 직접 보거나 편집할 수 있습니다.

Ⅴ.판매 흐름도 예시
다음은 판매 초기 단계의 판매 계획 수립 및 승인 프로세스로, 판매 계획의 완료부터 승인, 실행까지의 흐름을 보여줍니다.

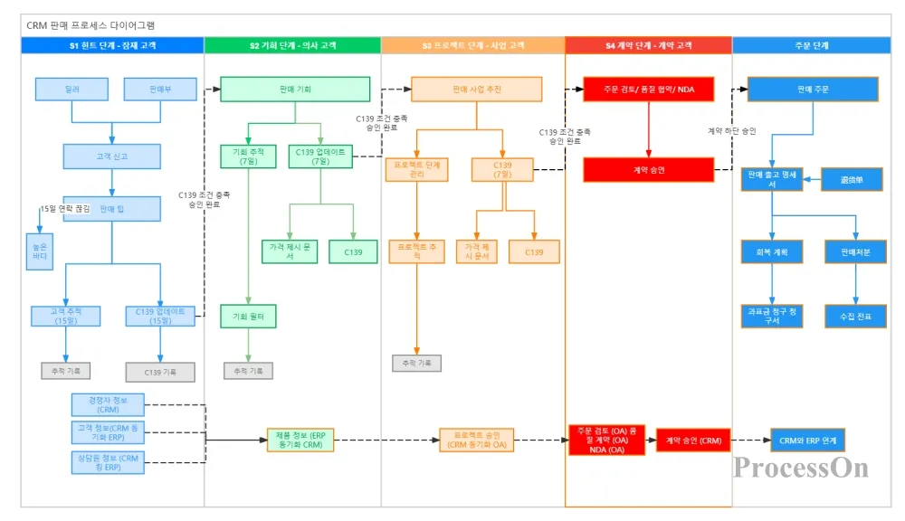
다음은 Sales Lead Flow Chart 로 , Sales Funnel 관계를 기반으로 생성된 Flow Chart로 Sales Lead 접수부터 Lead 배포, 최종적으로 Business 기회로 전환까지의 전 과정을 보여줍니다.

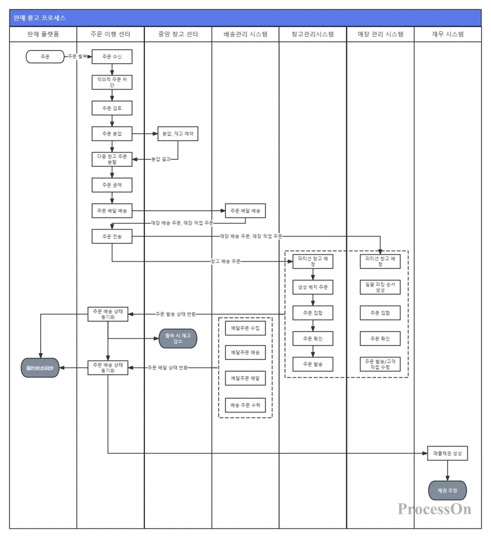
다음은 창고 외 판매 프로세스로, 주로 사용자가 주문한 후 판매 플랫폼, 재고 센터, 유통 센터 및 기타 시스템을 포함한 여러 판매 시스템 간의 제품 창고 프로세스를 보여줍니다.

Ⅵ.판매 흐름도 템플릿
ProcessOn 커뮤니티에는 참조용으로 여러 업계의 풍부한 판매 흐름 차트 템플릿이 포함되어 있습니다. 또한 도면 효율성을 높이기 위한 복제도 지원합니다. 다음은 공유할 수 있는 몇 가지 템플릿입니다.



판매 프로세스는 기업이 각 링크의 세부 사항과 핵심 사항을 종합적으로 고려해야 하는 복잡하고 체계적인 프로세스입니다. 영업 프로세스를 최적화함으로써 기업은 영업 효율성과 품질을 향상시키고 비즈니스 성장과 고객 만족도를 두 배로 향상시킬 수 있습니다. 위에서 언급한 정리 아이디어를 통해 소프트웨어 드로잉 스킬을 마스터하고, 회사의 매출 흐름도를 그려보세요!