기술 로드맵 에 대한 초보자 가이드 - 무료 템플릿 및 예시
오늘날 빠르게 변화하는 과학기술 분야에서 기술 로드맵은 기업 이나 과학연구가 기술혁신 계획을 수립하고 독자적인 혁신 역량을 향상시키는 데 중요한 도구가 되었습니다. 이는 기업이 기술 개발 방향을 명확히 하는 데 도움이 될 뿐만 아니라, 각 단계가 제때에 완료되고 예상 목표를 달성하도록 보장할 수도 있습니다 . 이 글 에서는 7가지 핵심 단계를 통해 효과적인 기술 로드맵을 구축 하고 작성하는 방법에 대한 자세한 가이드를 제공합니다 . 여기에는 무료 템플릿과 성공 사례도 포함됩니다 .
I. 기술 로드맵 개념
기술 로드맵은 간결한 그래픽, 표, 텍스트 및 기타 형식을 사용하여 연구 프로젝트의 연구 목표, 단계 및 구현 계획을 설명합니다 . 이는 신제품 개발, 프로젝트 연구 또는 기술 분야에 적용되는 체계적인 계획 방법 입니다.

II. 기술 로드맵의 핵심 가치
방향 명확히 하기: 기술 로드맵은 기업이나 팀의 기술 개발 방향을 명확히 하고 모든 구성원이 기술 전략에 대해 통일된 이해를 갖도록 보장합니다.
의사결정 가이드: 연구자들이 연구 과정에서 주제에 집중할 수 있도록 돕고, 지침을 제공하며 , 의사결정 효율성을 향상시킵니다.
자원 할당 최적화: 기술 로드맵을 통해 R&D 자원을 보다 합리적으로 할당하여 핵심 기술의 획기적인 발전과 지속 가능한 발전을 보장할 수 있습니다.
경쟁력 강화: 기술 로드맵은 기업이 기술 동향을 파악하고 파악하는 데 도움이 되며, 이를 통해 시장 경쟁에서 유리한 위치를 차지할 수 있습니다.
III. 기술 로드맵의 7가지 핵심 단계
1. 단계 목표 정렬
기술 로드맵은 연구 프로젝트 의 전반적인 사업 전략에 맞춰야 하며 , 기술 개발의 기회와 과제를 파악하기 위해 업계 동향과 시장 수요를 분석해야 합니다.
2. 핵심 기술 및 역량 격차 파악
연구 목표를 달성하는 데 필요한 핵심 기술을 나열 하고 현재 기술과 미래 요구 사항 간의 격차를 평가합니다.
3. 우선순위와 이정표 설정
연구 프로젝트 의 영향과 기술적 실행 가능성 등의 요소를 토대로 핵심 기술의 우선순위를 정하고, 명확한 시간 노드와 성과 지표를 설정합니다.
4. 세부적인 구현 계획을 개발하세요
핵심 기술을 구체적인 작업으로 구분하고, 담당자, 일정, 필요한 리소스를 명확히 합니다.
5. 위험 평가 및 대응 전략
기술 로드맵 구현에 영향을 미칠 수 있는 위험을 파악하고 해당 예방 및 대응 조치를 개발합니다.
6. 소통 및 피드백 메커니즘 구축
부서 간 효과적인 의사소통을 보장하고, 플로차트 도구를 사용하여 기술 로드맵을 시각화하고 , 정기적으로 진행 상황을 검토하고, 피드백을 수집하고 계획을 조정합니다.
7. 지속적인 반복 및 최적화
시장과 기술 환경이 변화함에 따라 기술 로드맵은 지속적으로 반복되고 최적화되어 항상 연구 목표와 일관성을 유지하도록 합니다.
IV. 기술 로드맵을 그리는 방법
Microsoft Visio, PPT, ProcessOn 등의 도구는 기술 로드맵을 그리는 데 좋은 선택입니다. 여기서는 기술 로드맵의 온라인 그리기를 지원하는 ProcessOn을 사용 하는 것이 좋습니다 . 강력하고 사용하기 쉽습니다.
1. 먼저, ProcessOn 파일 페이지로 가서 새로운 흐름도를 만들거나, 템플릿 커뮤니티에서 "기술 로드맵"을 검색하여 템플릿을 사용하여 직접 만듭니다.
2. 직각 사각형을 사용하여 주요 기술 노드를 나타내고 화살표를 사용하여 기술 간 종속성을 나타내는 등 기술 로드맵의 전반적인 레이아웃과 스타일을 결정합니다.
3. 기술 로드맵의 단계 및 내용에 따라 해당 그래픽, 텍스트, 연결선 및 기타 요소를 추가합니다.
4. 기술 로드맵을 아름답게 만들고 글꼴, 색상, 선 및 기타 속성을 조정하여 더 명확하고, 아름답고, 이해하기 쉽게 만듭니다.

5. 그려진 기술 로드맵을 적절한 형식(예: jpg, pdf, vsd)으로 저장하고 팀원이나 이해관계자와 공유하세요.
V. 기술 로드맵의 예
기술 로드맵을 그리는 방법을 더 빨리 익히는 데 도움이 되도록 다음의 예를 제공합니다.
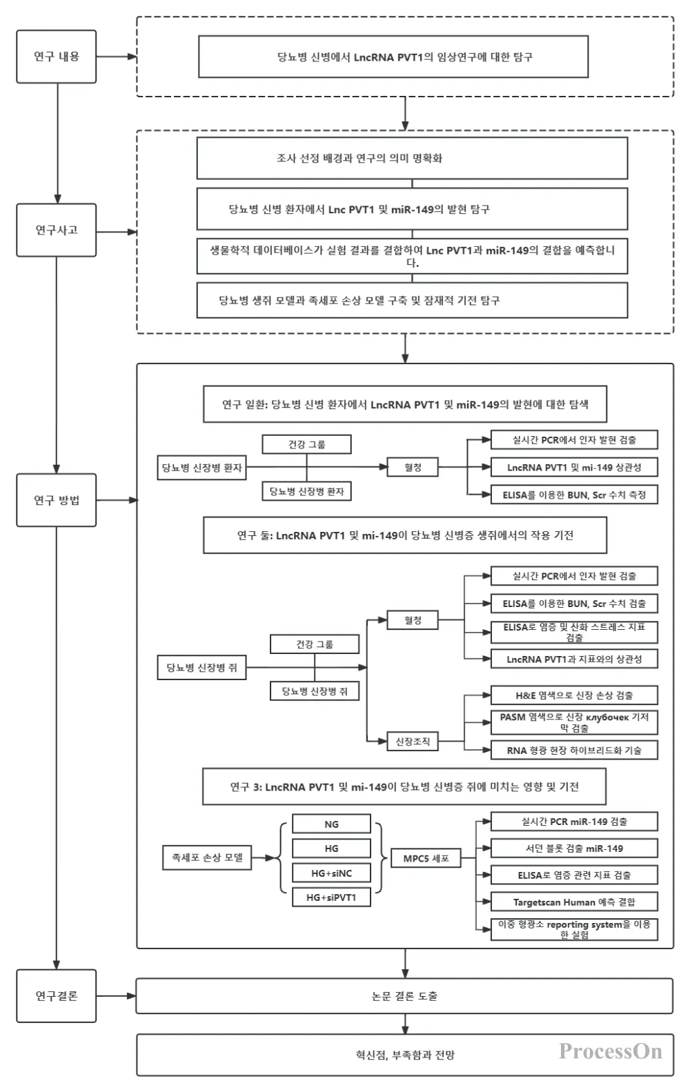
예시 1: 스마트 접근 제어 시스템 기술 로드맵
로드맵은 스마트 접근 통제 시스템을 위한 소프트웨어 구현 단계를 정의합니다 . 사용자 수요 조사부터 제품 수요 분석까지 최종 기술 구현 단계까지.

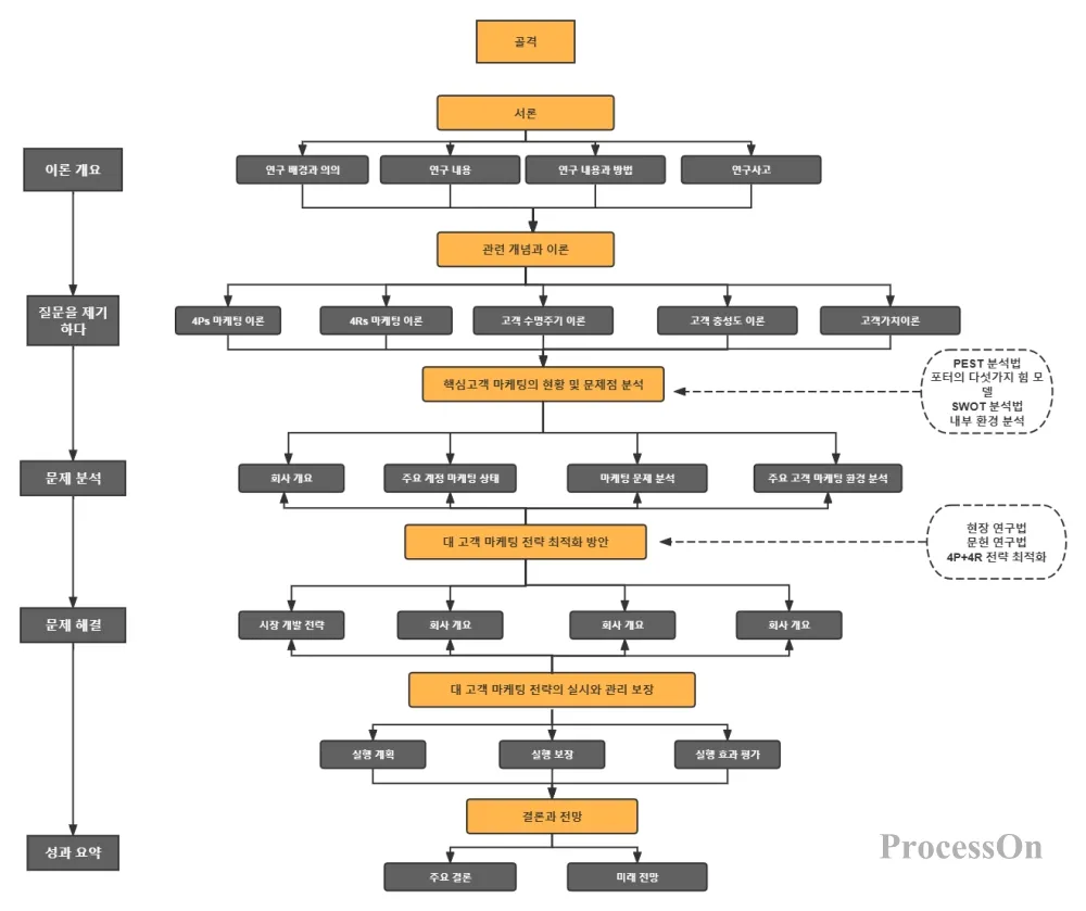
예 2: 회사의 핵심 고객 마케팅 기술 로드맵
로드맵은 주요 고객 마케팅을 위한 기술 개발 에 초점을 맞춥니다.
로드맵은 회사의 핵심 고객 마케팅에 대한 현황과 문제점을 분석하여 핵심 이슈를 파악 하고 핵심 고객 마케팅 최적화 계획을 위한 지침을 제공하였습니다 .

VI. 기술 로드맵 템플릿
ProcessOn 템플릿 커뮤니티 에는 참고용 다양한 산업 및 직위에 대한 기술 로드맵이 포함되어 있으며, 직접 사용할 수 있는 기술 로드맵 스타일 템플릿도 제공합니다.



기술 로드맵은 프로젝트 관리, 기술 개발 , 학술 연구 등 의 분야에서 전략적 논의를 위한 지식 및 정보 기반을 제공하고 , 의사 결정의 기반을 제공하며, 의사 결정 효율성을 높이고 , 주제에서 벗어나거나 연구 과정에서 중요한 링크가 누락되는 것과 같은 문제를 방지합니다. 이는 기업과 산업이 기술 혁신 연구 계획을 수립하는 데 중요한 도구입니다.