초보 필독: ER 그림으로 데이터 관계도를 쉽게 그릴 수 있음
ER 다이어그램: 데이터베이스 디자인을 이해하는 열쇠
ER 다이어그램(Entity-Relationship Diagram)은 데이터베이스 설계에 사용되는 도구로, 데이터의 구조와 관계를 그래픽으로 표시합니다. 초보자의 경우 ER 다이어그램을 이해하는 것이 데이터베이스 설계를 마스터하는 첫 번째 단계입니다. 오늘 ProcessOn의 편집자는 ER 다이어그램의 기본 개념, 구성 요소 및 응용 프로그램을 이해하도록 안내합니다.
1. ER 다이어그램이란 무엇입니까?
ER 다이어그램은 엔터티와 엔터티 간의 관계를 설명하는 그래픽 표현 방법입니다. 이는 1976년 중국계 미국인 컴퓨터 과학자 Chen Pinshan이 데이터베이스 모델을 설계하고 구축하는 데 도움을 주기 위해 제안한 것입니다. ER 다이어그램은 Entity, Attribute, Relationship의 세 가지 기본 요소를 통해 데이터베이스의 구조를 직관적으로 표시합니다. 먼저 ER 다이어그램이 어떻게 생겼는지 살펴보겠습니다.

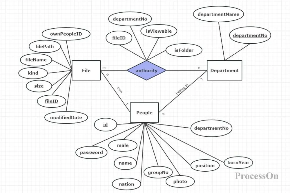
위의 ER 다이어그램에서는 파일 관리 시스템에서 사람, 파일, 부서 및 이들 간의 권한 관리 관계를 표현합니다. ER 다이어그램에서 직사각형, 타원, 마름모, 연결선 및 연결선에 몇 가지 단어가 있음을 알 수 있습니다. 그러면 그것들은 무엇을 의미합니까 ?
2. ER 다이어그램의 기본 구성요소
1). 실체
엔터티는 현실 세계에서 구별 가능한 객체를 나타내는 ER 다이어그램의 기본 빌딩 블록입니다. ) ). 각 엔터티에는 일반적으로 각 엔터티 인스턴스를 고유하게 식별하는 데 사용되는 고유한 기본 키가 있습니다.

엔터티 결정
2).속성
속성은 엔터티의 특성 또는 속성이며 일반적으로 도면에서 타원으로 표시됩니다. 각 엔터티에는 해당 특성을 설명하는 여러 속성이 있을 수 있습니다. 예를 들어, 학생 엔터티에는 이름, 학생 번호, 성별 등과 같은 속성이 있을 수 있습니다. 속성은 단순 속성(세분할 수 없음) 또는 복합 속성(여러 하위 속성으로 나눌 수 있음)일 수 있습니다.

속성 결정
3). 관계
관계는 엔터티 간의 연관을 설명하며 일반적으로 도면에서 다이아몬드로 표시됩니다. 관계는 일대일(1:1), 일대다(1:n) 또는 다대다(m:n)일 수 있습니다. 예를 들어, 학생과 강좌 간의 관계는 다대다 관계입니다. 한 학생이 여러 과목을 수강할 수 있고 여러 학생이 한 과목을 수강할 수도 있기 때문입니다. 속성은 선을 통해 엔터티와 연결되고, 관계는 선을 통해 관련 엔터티와 연결됩니다.

관계를 결정하다
3. ER 다이어그램은 우리에게 어떤 역할을 합니까?
데이터 구조를 시각적으로 표시: ER 다이어그램은 데이터의 구조와 관계를 그래픽으로 표시하여 더 쉽게 이해하고 전달할 수 있습니다.
보조 데이터베이스 설계: 데이터베이스 설계 프로세스에서 ER 다이어그램은 설계자가 합리적인 데이터 모델을 구축하고 데이터 무결성과 일관성을 보장하는 데 도움이 되는 중요한 도구입니다.
문서화된 데이터 모델: ER 다이어그램은 데이터베이스 설계, 데이터 모델 구조 기록, 후속 데이터베이스 유지 관리 및 확장을 위한 참조 제공을 위한 문서로 사용할 수 있습니다.
4. ER 다이어그램을 그리는 방법
엔터티 식별: 먼저 데이터베이스에 포함되어야 하는 엔터티를 결정합니다. 이 단계에서는 실제 비즈니스를 분석하고 주요 개체를 식별해야 합니다.
속성 결정: 엔터티의 특성을 설명하기 위해 각 엔터티의 속성을 결정합니다. 속성의 무결성을 보장하려면 단순 속성과 복합 속성을 구별하는 데 주의를 기울이십시오.
관계 정의: 엔터티 간의 관계를 결정하고 엔터티 간의 연관성을 설명합니다. 관계 유형(일대일, 일대다 또는 다대다)을 명확히 하고 관계에 필요한 속성을 추가합니다.
ER 다이어그램 그리기: 작업을 잘하려면 먼저 도구를 연마해야 한다는 속담이 있습니다. 그래서 오늘 저는 날카로운 도구인 ProcessOn을 추천합니다. ProcessOn은 다양한 기능이 내장된 무료 온라인 전문 드로잉 도구입니다. 물론 ER 다이어그램을 포함하여 가장 중요한 것은 ProcessOn을 사용하면 클라이언트를 다운로드할 필요가 없으며 온라인으로 사용할 수 있다는 것입니다 .
ProcessOn을 사용하면 ER 도면을 쉽게 작성할 수 있을 뿐만 아니라, 템플릿 커뮤니티에서 다양한 ER 다이어그램 작품을 볼 수 있으며, 그린 ER 다이어그램을 그룹 내 친구들이 직관적으로 볼 수 있도록 공유할 수 있습니다. 당신이 디자인한 것을 확인하고, 데이터베이스 디자인 문서를 기록하고, 언제든지 볼 수 있습니다.

ProcessOn 전문 온라인 ER 다이어그램 그리기 도구
엔터티 생성: ProcessOn을 열고 새 흐름도를 클릭한 후 추가 그래픽에서 ER 다이어그램을 선택하고 ER 그래픽 아래 엔터티 직사각형 상자를 캔버스로 드래그한 다음 직사각형 상자에 엔터티 이름을 입력합니다 .

ProcessOn에서 엔터티 만들기
속성 생성: 왼쪽 ER 그래픽에서 속성 타원을 캔버스로 드래그하고, 타원 안에 속성 이름을 출력한 뒤, 해당 속성과 엔터티를 선으로 연결합니다 .

ProcessOn에서 속성 생성
관계 생성: 왼쪽 ER 이미지의 관계 다이아몬드를 캔버스로 드래그하여 관계를 나타내는 다이아몬드 상자를 엔터티에 연결하는 경우 선 옆에 1, n, m을 표시하여 유형을 나타냅니다. 관계.

ProcessOn에서 관계 생성
몇 가지 간단한 단계만으로 완전한 ER 다이어그램을 생성할 수 있습니다. 그런 다음 ER 다이어그램 생성을 시도해 볼 수도 있습니다 .
생성하려면 여기를 클릭하세요: ProcessOn.