채용 흐름도를 작성하는 방법은 무엇입니까? 무료 템플릿과 함께 제공됩니다
현대 기업 운영에서 채용 흐름도는 인사부의 핵심 도구일 뿐만 아니라 회사의 인재 소개가 효율적이고 질서 있게 이루어지도록 보장하는 핵심입니다. 이 기사에서는 채용 프로세스 와 채용 프로세스 맵을 그리는 방법을 심층적으로 살펴보고 채용 프로세스에 대한 포괄적인 가이드를 제공합니다.

Ⅰ.채용 과정
채용 프로세스는 기업이 적합한 인재를 유치, 선별하고 궁극적으로 고용하기 위해 따르는 일련의 질서 있는 단계입니다. 전체 채용 프로세스에는 일반적으로 다음과 같은 주요 단계가 포함됩니다 .
1. 필요성 분석 및 직무 정의
수요 결정: 비즈니스 개발 요구에 따라 회사는 채용해야 하는 직위와 책임을 결정합니다.
직무 설명: 직무 책임, 직무 요건, 학력, 업무 경험 등을 포함하여 상세한 직무 설명을 작성합니다.
역량 모델: 기존 역량 모델을 개발하거나 참조하여 해당 직위에 필요한 주요 능력과 자질을 명확히 합니다.
2. 채용계획 수립
예산 및 시간표: 직위의 중요성과 긴급성을 기반으로 채용 예산과 시간표를 개발합니다.
채용 채널 선택: 회사 웹사이트, 소셜 미디어, 채용 웹사이트, 헤드헌팅 회사, 캠퍼스 채용 등 어떤 채용 채널을 사용할 것인지 결정합니다.
3. 채용정보 게시
채용 광고 작성: 직무 설명을 기반으로 매력적인 채용 광고 카피를 작성하세요.
광고 게시: 선택한 채용 채널에 채용 광고를 게시합니다.
4. 이력서 심사 및 예비평가
이력서 수집 : 후보자의 이력서를 수집합니다.
이력서 심사: 직무 요건에 따라 자격을 갖춘 이력서를 심사합니다.
초기 평가: 후보자 풀을 더욱 좁히기 위해 전화 인터뷰, 온라인 테스트 또는 초기 심사 인터뷰가 포함될 수 있습니다.
5. 인터뷰 준비 및 실시
면접 통지: 면접 시간, 장소, 면접관 정보 등을 포함하여 선택된 후보자에게 면접 초대장을 보냅니다.
면접 실시: 구조화된 또는 구조화되지 않은 인터뷰를 실시하여 후보자의 기술, 경험, 문화적 적합성 등을 평가합니다.
여러 차례의 인터뷰: 주요 직책의 경우 HR 인터뷰, 부서 관리자 인터뷰, 팀 인터뷰 등을 포함하여 여러 차례의 인터뷰가 필요할 수 있습니다.
6. 신원조사 및 채용 결정
신원조사 : 지원자의 학력, 경력, 직업윤리 등을 확인합니다.
채용 결정: 면접 성과, 배경 조사 결과 및 직무 요구 사항을 기반으로 채용 결정을 내립니다.
7. 연봉 협상 및 제안 통지
급여협상 : 지원자와 급여, 복리후생 등에 대해 협상합니다.
고용 통지: 직무, 급여, 입사 시간 등을 명확히 설명하는 공식 고용 통지를 후보자에게 보냅니다.
8. 온보딩 준비 및 교육
온보딩 준비: 신입사원을 위한 워크스테이션, 사무용품, 시스템 계정 등을 준비합니다.
온보딩 교육: 신입사원이 회사 문화, 규칙 및 규정, 직무 기술 등에 대한 교육에 참여할 수 있도록 구성합니다.
9. 수습기간 관리 및 평가
수습기간 정리 : 수습기간을 설정하고 수습기간 동안 업무목표와 평가기준을 명확히 합니다.
수습기간 평가: 수습기간 종료 후 신입사원을 평가하여 정식 채용 여부를 결정합니다.
10. 피드백 및 지속적인 개선
채용효과성 평가 : 채용과정 전체를 평가하고 피드백을 수집하며 개선점을 파악합니다.
프로세스 최적화: 평가 결과에 따라 채용 프로세스를 지속적으로 최적화하여 채용 효율성과 품질을 향상시킵니다.
Ⅱ. 채용 흐름도의 역할
채용 흐름도는 직무 수요 분석부터 신입사원 온보딩까지 전체 과정을 그래픽과 화살표를 이용해 시각적으로 표시하는 시각적 도구입니다. 주요 기능은 다음과 같습니다 .
명확한 단계: HR 및 채용 팀이 각 채용 단계의 임무와 책임을 명확하게 이해하여 각 링크에서 원활한 연결을 보장하도록 돕습니다.
효율성 향상: 프로세스 표준화를 통해 불필요한 지연과 노력 중복을 줄이고 채용 프로세스 속도를 높입니다.
최적화 의사 결정: 이를 통해 경영진은 병목 현상과 문제 영역을 신속하게 식별하고 적시에 조정 및 최적화 결정을 내릴 수 있습니다.
새로운 인력 교육: HR 팀의 새로운 구성원에게 흐름도는 작업 프로세스에 빠르게 익숙해질 수 있는 효과적인 방법입니다.
Ⅲ. 채용 흐름도는 어떻게 작성하나요 ?
아름답고 기능적인 채용 흐름도를 만들려면 강력한 그리기 소프트웨어를 선택하는 것이 중요합니다. Visio, Word , Draw.io , ProcessOn 등은 모두 팀 협업 및 공유를 용이하게 하는 풍부한 기호 라이브러리, 템플릿 및 내보내기 형식을 제공합니다. 여기에서는 주로 ProcessOn을 사용하여 채용 흐름도를 만드는 방법을 설명합니다 .
1. ProcessOn 공식 홈페이지를 열고 개인 파일 페이지에 들어가서 New를 클릭하면 순서도가 생성됩니다 . 또는 새 템플릿 페이지로 이동하여 "채용 프로세스"라는 키워드를 검색하여 필요한 템플릿을 필터링하세요.
2. 채용 프로세스 순서에 따라 순서도 작성기 왼쪽에 있는 그래픽 라이브러리의 그래픽을 캔버스로 드래그하고 직사각형을 사용하여 각 단계(예: "요구 사항 분석", "이력서 심사" 등)를 나타냅니다. , 그래픽의 "+"를 클릭하여 단계 연결 화살표를 사용하여 프로세스 방향을 나타내며 상단 도구 모음은 색상, 글꼴 및 레이아웃 조정을 지원합니다 .

3. 보고서나 회의에서 프레젠테이션을 위해 필요에 따라 순서도를 PDF, PNG 또는 SVG 형식으로 내보냅니다. 또한 관련 담당자 와 흐름도를 공유하는 링크를 직접 생성하여 온라인에서 직접 보거나 편집할 수 있습니다.

IV.채용 흐름도 템플릿
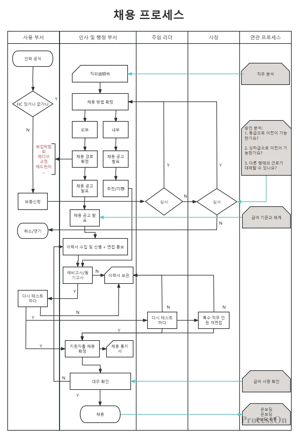
회사마다 채용 프로세스에 약간의 차이가 있을 수 있습니다. 다음은 참조 또는 수정에 사용할 수 있는 ProcessOn 템플릿 커뮤니티 의 일부 채용 흐름 차트 템플릿입니다.


채용과정 수영로 다이어그램 - ProcessOn
전체 콘텐츠를 보려면 로그인하세요 이 플로차트는 채용 과정을 체계적으로 설명하는 도구로, 인재 채용의 각 단계를 명확히 보여줍니다. 채용 과정은 채용 채널 확인에서 시작하여 모집 요
www.processon.io


채용 흐름도는 채용 업무의 기본 프레임워크일 뿐만 아니라 기업 채용 효율성을 향상하고 규정 준수를 보장하며 후보자 경험을 최적화하는 중요한 도구입니다. 신중한 설계와 지속적인 최적화를 통해 기업은 효율적이고 투명하며 인도적인 채용 시스템을 구축하여 회사의 장기적인 발전을 위한 탄탄한 인재 기반을 마련할 수 있습니다.
채용흐름도 생성 바로가기 →
위의 내용은 다음에서 나옵니다: 채용 흐름도를 작성하는 방법은 무엇입니까? 무료 템플릿과 함께 제공됩니다 - ProcessOn